Divisions 41 and 42 Proposed Rule Changes to Clarify Regulation of Nonpoint Sources of Pollution
Draft Issue Paper
I. Introduction
A. Context
The Environmental Quality Commission (EQC) directed the Department of Environmental Quality (the department) to review existing rules and programs to identify gaps and propose strategies including rule changes that would reduce toxics in Oregon waters that come from nonpoint sources and other sources not regulated by permits under section 402 of the federal Clean Water Act.
The department is considering a number of items for inclusion in the toxics standards rulemaking package, including revisions to the Oregon Administrative Rules (OAR) related to regulating forestry and agricultural land management in the Water Quality Standards (Divisions 41) and Total Maximum Daily Loads Rules (Division 42). The intent of revising rules in Divisions 41 and 42 for nonpoint sources is to clarify the department’s regulatory authority and the department’s interaction with Oregon Departments of Agriculture and Forestry to control nonpoint sources of pollution.
B. Purpose, Why we are doing this now
The purpose for considering revisions to the Divisions 41 and 42 rules is to determine whether changes would further the goal of reducing and preventing toxic pollutants from non-NPDES sources in waters of the state. As part of the current review of Oregon’s human health toxics criteria, the department is working with a non-NPDES stakeholder group (See attached list) to determine if additional language is needed to reduce or prevent the release of toxic pollutants from non-NPDES sources to waters of the state.
The department believes that rules in divisions 41 and 42 should reflect the intent of related statutes. The department therefore proposes to revise rules in Divisions 41 and 42 during the toxics rulemaking process to capture the intent of related statutes as to how nonpoint sources are expected to meet water quality standards and TMDL load allocations.
II. Background
A. History
Under the Clean Water Act (CFR 130.7) and state statute (ORS 468), the department is authorized to develop, implement, and enforce Water Quality Standards and TMDLs. Under several rules in Divisions 41 and 42, there are sections that describe how rules are expected to be implemented for urban, agricultural and forestry nonpoint sources. The rules in Division 41 for agricultural and forestry nonpoint sources were either added or significantly revised in 2004 when the department revised its temperature standards. Oregon’s TMDL rules were adopted by the EQC in 2002.
B. Problem Description
In Oregon, there are toxic chemicals on 303(d) list for certain segments of waterbodies due to water quality standards exceedances. In addition, concerns about the level and variety of toxics in Oregon waters have been highlighted in various studies by governmental agencies, such as USGS and the agency. These concerns have also been raised by citizens, environmental groups, as well as the EQC. Toxic pollutants come from various point sources and nonpoint sources. Toxic pollutants from nonpoint sources could include both current use and legacy sources. Examples of these sources include pesticides, metals, fertilizers, urban stormwater, and others. Some toxics may be applied intentionally, like pesticides, while other could be unintentionally via air deposition. In either case, the toxics are transported to water bodies in runoff or attached to sediment.
There are many partners that have been actively working on pollution control associated with agricultural and forestry activities. These partners include individual land owners, Departments of Agriculture, Forestry, and State Lands, various Soil and Water Conservation Districts, cities, counties, federal land management agencies, and Natural Resource Conservation Service. Despite all the efforts made by these partners to reducing the amount of toxics entering waterbodies, they are still not meeting water quality standards for toxic pollutants.
In Oregon, the State legislature intended to protect and enhance water quality by integrating nonpoint source concerns into State and Federal programs. Oregon Revised Statutes such as ORS 527 and 568 describe the mechanisms for forestry and agricultural nonpoint sources to meet applicable water quality standards. The rules under Division 41 related to agriculture and forestry do not, however, explicitly state that nonpoint sources need to meet water quality standards. The sections related to agriculture and forestry under Division 42 do not explain the department’s authority around agricultural and forestry activities and how it should work with other regulatory agencies either.
C. Oregon’s Water Quality rules for Agricultural and Forestry nonpoint sources
The department is authorized under the state statute 468B to implement and enforce the federal Clean Water Act within Oregon. The state legislature also gave authority to other state agencies to address nonpoint sources of pollution from agricultural and forest lands. See Authorities related to Nonpoint Source Pollution Prevention and Control Memo (DEQ, 2010)
D. Federal Regulation and Guidance for Agricultural and Forestry nonpoint sources
National policy on nonpoint source pollution was added to the Clean Water Act in 1987 in order for the goal of the Act to be met through control of both point and nonpoint sources of pollution. This revision mainly addressed urban stormwater.
In addition, EPA provides a number of sector specific guidance documents and watershed planning for implementation. (Available at: http://www.epa.gov/owow/nps/) It should be noted that guidance documents do not carry the same authority as the CWA.)
III. DEQ Recommendations for Clarifying Regulation around Nonpoint Sources of Pollution
Summary
DEQ reviewed potential approaches to revise rules in Divisions 41 and 42 to clarify DEQ’s regulatory authority to control nonpoint sources of pollution.
The following rules under Divisions 41 and 42 are proposed to be amended.
A. 340-041-0007 Statewide Narrative Criteria
B. 340-041-0061 Other Implementation of Water Quality Criteria
C. 340-042-0080 Implementing a Total Maximum Daily Load
D. 340-42-0040 Establishing Total Maximum Daily Load
DEQ considered adding a definition of forest activities that are not covered under the Forest Practices Act in Division 41. Due to the complexity of the regulations and exceptions, however, DEQ determined that the best approach to clarify forest activities that are not applicable to Forest Practices Act is through a memo or a fact sheet rather than in a rule. This item is therefore no longer included in the rule package.
E. 340-42-0002 Definitions
A. 340-041-0007 Statewide Narrative Criteria
The statewide narrative criteria portion of the water quality standards describes pollutants that the department has not developed a numeric criteria. Oregon’s narrative criteria rule includes a section on logging and forest activities to explain the commission’s expectation for those sources and the intent of related statutes.
In order to clarify the expectation for logging and forest management activities, revising section (5) of Statewide Narrative Criteria rule has been proposed. Proposed language for 7/15 meeting differs from previously proposed draft language by recognizing that all forest management activities including those that occur on federal forest lands are subject to the water quality standards. Language following that broader statement is narrowly tailored to the existing statutes related to state and private forestlands.
Applicability/Scope
This solution would be applied statewide for all forest management activities including those that occur on federal forest lands.
DEQ Recommendation
Current Language
340-041-0007(5) Logging and forest management activities must be conducted in accordance with the Oregon Forest Practices Act to minimize adverse effects on water quality.
Proposed Language for 10/4 Meeting (No change from 7/15 draft)
340-041-0007(5) Logging and forest management activities must be conducted in accordance with the Oregon Forest Practices Act to minimize adverse effects on water quality. water quality standards and implementing rules established by the Environmental Quality Commission. Nonpoint source discharges of pollutants from forest operations on state and private forest lands are subject to best management practices and other control measures established by the Oregon Board of Forestry as provided in ORS 527.765 and 527.770. Forest operations conducted in good faith compliance with the best management practices and control measures established under the Forest Practice Act are generally deemed not to cause violations of water quality standards as provided in ORS 527.770. Forest operations may be subject to load allocations established under ORS 468B.110 and OAR 340-042, however, to the extent needed to implement the federal Clean Water Act.
Proposed Language for 10/4 meeting without track changes
340-041-0007(5) Logging and forest management activities must be conducted in accordance with the water quality standards and implementing rules established by the Environmental Quality Commission. Nonpoint source discharges of pollutants from forest operations on state and private forest lands are subject to best management practices and other control measures established by the Oregon Board of Forestry as provided in ORS 527.765 and 527.770. Forest operations conducted in good faith compliance with the best management practices and control measures established under the Forest Practice Act are generally deemed not to cause violations of water quality standards as provided in ORS527.770. Forest operations may be subject to load allocations established under ORS 468B.110 and OAR 340-042, however, to the extent needed to implement the federal Clean Water Act.
Policy objective
The objective of this section of the narrative criteria is to explain the commission’s policy and the intent of related statutes as to how logging and forest activities should be regulated to meet the narrative criteria rule.
Policy evaluation
Advantages and disadvantages
The new language is applicable to both federal and non-federal forest activities, and clarifies that forest management activities need to meet water quality standards.
Summary of RWG discussion and views (RWG, please provide additional comments if your view is not reflected in this section)
The rulemaking workgroup has discussed revisions to this rule at several meetings and the department met with individual members for additional discussions as requested.
• Some of the workgroup members have questioned the department’s authority to regulate forest operations under ORS468B.110 and OAR 340-042. The department provided an AG’s opinion that explains this issue to the workgroup.
• Some of the stakeholders also expressed discomfort with the language and said that the tone of the language would not encourage voluntary actions by landowners. The department reiterated that the purpose for revising the rule is to clarify its backup authority and not to discourage voluntary actions and existing collaborative relationships between agencies.
• While some workgroup members suggested changes to proposed language, others did not provide specific suggestions because they disagree with the interpretation of the statutes expressed in the proposed language.
Authority and precedence
This is an existing section under the statewide narrative criteria rule. EQC has authority under 468B 110.
B. 340-041-0061 Other Implementation of Water Quality Criteria
This portion of the water quality standards describes EQC’s expectation for how water quality criteria are implemented, and includes sections on agriculture and forestry.
DEQ proposes to revise sections (11) and (12) of this rule to clarify DEQ’s authority around nonpoint source regulation and to describe how water quality standards are generally implemented on agricultural and forest lands. Proposed rule language reflects DEQ’s further consideration to communicate the intent of related statutes and rules.
Applicability/Scope
These sections of the Other Implementation of Water Quality Criteria are applicable statewide for all waters of the state.
DEQ Recommendation
Forestry
Current Language
340-041-0061(11) Forestry on state and private lands. For forest operations on state or private lands, water quality standards are intended to be attained and are implemented through best management practices and other control mechanisms established under the Forest Practices Act (ORS 527.610 to 527.992) and rules thereunder, administered by the Oregon Department of Forestry. Therefore, forest operations that are in compliance with the Forest Practices Act requirements are (except for the limits set out in ORS 527.770) deemed in compliance with this division. DEQ will work with the Oregon Department of Forestry to revise the Forest Practices program to attain water quality standards.
Proposed Language for forestry for 10/4 Meeting (No change from 7/15 meeting)
340-041-0061(11) Forestry on state and private lands. Nonpoint source discharges of pollutants from For forest operations on state or private lands are subject to, water quality standards are intended to be attained and are implemented through best management practices and other control measures mechanisms established by the Oregon Department of Forestry under the Forest Practices Act (ORS 527.610 to 527.992). and rules thereunder, administered by the Oregon Department of Forestry. Therefore, fSuch forest operations, when conducted in good faith that are in compliance with the Forest Practices Act requirements are generally deemed not to cause violations of water quality standards as provided in (except for the limits set out in ORS 527.770). Forest operations on state and private lands may be subject to load allocations under ORS 468.110 and OAR 340, Division 42 to the extent necessary to implement the federal Clean Water Act. deemed in compliance with this division. DEQ will work with the Oregon Department of Forestry to revise the Forest Practices program to attain water quality standards.
Proposed language for forestry for 10/4 Meeting without track changes
340-041-0061(11) Forestry on state and private lands. Nonpoint source discharges of pollutants from forest operations on state or private lands are subject to best management practices and other control measures established by the Oregon Department of Forestry under the Forest Practices Act (ORS 527.610 to 527.992). Such forest operations, when conducted in good faith compliance with the Forest Practices Act requirements are generally deemed not to cause violations of water quality standards as provided in ORS 527.770. Forest operations on state and private lands may be subject to load allocations under ORS 468.110 and OAR 340, Division 42 to the extent necessary to implement the federal Clean Water Act.
Agriculture
Current Language
340-041-0061(12) Agricultural water quality management plans to reduce agricultural nonpoint source pollution are developed and implemented by the Oregon Department of Agriculture (ODA) through a cooperative agreement with the department to implement applicable provisions of ORS 568.900 to 568.933 and 561.191. If the department has reason to believe that agricultural discharges or activities are contributing to water quality problems resulting in water quality standards violations, the department may consult with the ODA. If water quality impacts are likely from agricultural sources and the department determines that a water quality management plan is necessary, the director may write a letter to the director of the ODA requesting that such a management plan be prepared and implemented to reduce pollutant loads and achieve the water quality criteria.
Proposed Language for agriculture for 10/4 Meeting
340-041-0061(12) In areas subject to the Agricultural Wwater Qquality Mmanagement Act plans to reduce agricultural nonpoint source pollution are developed and implemented by the Oregon Department of Agriculture (ODA) through a cooperative agreement with the department to implement applicable provisions of under ORS 568.900 to 568.933 and 561.191 develops and implements agricultural water quality management area plans and rules to prevent and control water pollution from agricultural activities and soil erosion on agricultural and rural lands. Area plans and rules must be designed to achieve and maintain water quality standards. If the department has reason to believe determines that the area plan and rules are not adequate to agricultural discharges or activities are contributing to water quality problems resulting in achieve and maintain water quality standards, the department will provide ODA with comments on what would be sufficient to meet WQS or TMDL load allocations. In addition, the department may request the Environmental Quality Commission (EQC) to petition violations, the department may consult with the ODA for a review of part or all of . If water quality impacts are likely from agricultural sources and the department determines that a water quality management area plan and rules. If a landowner’s activities are causing or contributing to water quality standards violations, the department will refer the activity to ODA for further evaluation and potential requirements. The department may also require remedies of landowner causing pollution or contributing to water quality standards violation if ODA does not take action. is necessary, the director may write a letter to the director of the ODA requesting that such a management plan be prepared and implemented to reduce pollutant loads and achieve the water quality criteria.
Proposed Language for agriculture for 10/4 Meeting without track changes
340-041-0061(12) In areas subject to the Agricultural Water Quality Management Act the Oregon Department of Agriculture (ODA) under ORS 568.900 to 568.933 and 561.191 develops and implements agricultural water quality management area plans and rules to prevent and control water pollution from agricultural activities and soil erosion on agricultural and rural lands. Area plans and rules must be designed to achieve and maintain water quality standards. If the department determines that the area plan and rules are not adequate to achieve water quality standards, the department will provide ODA with comments on what would be sufficient to meet WQS or TMDL load allocations. In addition, the department may request the Environmental Quality Commission to petition ODA for a review of part or all of water quality management area plan and rules. If a landowner’s activities are causing or contributing to water quality standards violations, the department will refer the activity to ODA for further evaluation and potential requirements. The department may also require remedies of landowner causing pollution or contributing to water quality standards violation if ODA does not take action.
Rule objective
The objective of these sections of the rule is to describe EQC’s expectation for how water quality criteria are implemented on agricultural and forest lands.
Rule evaluation
Advantages and disadvantages
Revising these sections of the rule will clarify how relevant statutes and rules are used to control non-NPDES sources on agricultural and forest lands.
Summary of RWG discussion and views (RWG, please provide additional comments if your view is not reflected in this section)
The rulemaking workgroup discussed revisions to this rule at several meetings.
• For the proposed rule language for forestry, the stakeholders expressed their support and concerns that were similar to those for 340-041-0007. While some workgroup members suggested specific language, those who disagree with the interpretation of the statutes expressed in the proposed language chose not to provide alternative language.
• Some workgroup members disagreed on whether the department should retain its authority under statutes for taking enforcement actions on agricultural activities instead of ODA taking the lead. The department explained that currently ODA does take the lead when dealing with compliance issues. The department further explained that, except for some isolated cases, the department did not expect the arrangement to change as a result of the proposed rule change.
• Some of the workgroup members have questioned the department’s authority to regulate forest operations and activities on agricultural and rural lands under ORS468B.110 and OAR 340-042. While some thought that it was important to include the department’s authority in rule, others did not think it was appropriate. The department provided an AG’s opinion that explains the state of Oregon’s interpretation regarding forestry and authorities under statutes for sources other than forestry.
Sections on agricultural water quality management area plans and forest lands are included under existing rule.
C. 340-042-0080 Implementing a Total Maximum Daily Load
This rule describes the EQC’s expectations for how TMDLs are implemented in various ways including through permits and other programs.
The department proposes to provide expectations under this rule for agricultural and forestry nonpoint sources for meeting TMDL load allocations. The revised rule language will provide added assurance that water quality will improve. (See TMDL issue paper for more details) The proposed rule change is focused around agriculture and forestry since authority under TMDL rule for urban sources is clearer.
Applicability/Scope
This section of the rule applies statewide.
DEQ Recommendation
Current Language
340-042-0080(2) The Oregon Department of Forestry will develop and enforce implementation plans addressing state and private forestry sources as authorized by ORS 527.610 through 527.992 and according to OAR chapter 629, divisions 600 through 665. The Oregon Department of Agriculture will develop implementation plans for agricultural activities and soil erosion and enforce associated rules as authorized by ORS 568.900 through 568.933 and according to OAR chapter 603, divisions 90 and 95.
Proposed Language for 10/4 Meeting
340-042-0080(2) Nonpoint source discharges of pollutants from forest operations on state or private lands are subject to best management practices and other control measures established by tThe Oregon Department of Forestry under will develop and enforce implementation plans addressing state and private forestry sources as authorized by ORS 527.610 through 527.992 and according to OAR chapter 629, divisions 600 through 665. Such forest operations, when conducted in good faith compliance with the Forest Practices Act requirements are generally deemed not to cause violations of water quality standards as provided in ORS 527.770. The department may also assign sector or source specific load allocations needed for nonpoint sources of pollution on state and private forestlands to implement the load allocations. In areas where a TMDL has been approved, Forest Practices Act rules may need to be revised to meet the TMDL load allocations. If the department determines that the Forest Practices Act rules are not adequate to implement the load allocation, the department may request the Environmental Quality Commission to petition the Board of Forestry for a review of part or all of Forest Practices Act rules implementing the TMDL.
340-042-0080(3) In areas subject to the Agricultural Water Quality Management Act tThe Oregon Department of Agriculture (ODA) will develop implementation plans for agricultural activities and soil erosion and enforce associated rules as authorized by under ORS 568.900 through 568.933 and according to OAR chapter 603, divisions 90 and 95 develops and implements agricultural water quality management area plans and rules to prevent and control water pollution from agricultural activities and soil erosion on agricultural and rural lands. The department may also assign sector or source specific load allocations needed for agricultural or rural residential nonpoint sources to implement the load allocations. In areas where a TMDL has been approved, agricultural water quality management area plans and rules must be sufficient to meet the TMDL load allocations. If the department determines that the plan and rules are not adequate to implement the load allocation, the department may request the Environmental Quality Commission to petition ODA for a review of part or all of water quality management area plan and rules implementing the TMDL.
Proposed Language for 10/4 Meeting without track changes
340-042-0080(2) Nonpoint source discharges of pollutants from forest operations on state or private lands are subject to best management practices and other control measures established by the Oregon Department of Forestry under the ORS 527.610 to 527.992 and according to OAR chapter 629, divisions 600 through 665. Such forest operations, when conducted in good faith compliance with the Forest Practices Act requirements are generally deemed not to cause violations of water quality standards as provided in ORS 527.770. The department may also assign sector or source specific load allocations needed for nonpoint sources of pollution on state and private forestlands to implement the load allocations. In areas where a TMDL has been approved, Forest Practices Act rules may need to be revised to meet the TMDL load allocations. If the department determines that the Forest Practices Act rules are not adequate to implement the load allocation, the department may request the Environmental Quality Commission to petition the Board of Forestry for a review of part or all of Forest Practices Act rules implementing the TMDL.
340-042-0080(3) In areas subject to the Agricultural Water Quality Management Act the Oregon Department of Agriculture (ODA) under ORS 568.900 to 568.933 and 561.191 and according to OAR chapter 603, divisions 90 and 95 develops and implements agricultural water quality management area plans and rules to prevent and control water pollution from agricultural activities and soil erosion on agricultural and rural lands. The department may also assign sector or source specific load allocations needed for agricultural or rural residential nonpoint sources to implement the load allocations. In areas where a TMDL has been approved, agricultural water quality management area plans and rules must be sufficient to meet the TMDL load allocations. If the department determines that the plan and rules are not adequate to implement the load allocation, the department may request the Environmental Quality Commission to petition ODA for a review of part or all of water quality management area plan and rules implementing the TMDL.
Policy objective
This rule describes the EQC’s expectations for how TMDLs are implemented in various ways including through permits and other programs.
Policy evaluation
Advantages and disadvantages
Explaining how the department may provide more specificity in its source analyses and assign load allocations at a finer scale would clarify the EQC policy for addressing nonpoint sources.
Summary of RWG discussion and views (RWG, please provide additional comments if your view is not reflected in this section)
The rulemaking workgroup has discussed revisions to this rule at several meetings.
• Some thought that it was important to include the department’s authority in this rule, and others did not think it was appropriate.
• Some of the workgroup members questioned the department’s authority to assign source specific load allocations.
• Others expressed concern that the department may require specific measures for forest operations and activities on agricultural and rural lands under ORS468B.110 and OAR 340-042. The department emphasized its desire to work with ODA and local stakeholders during TMDL process and explained the need to clarify its authority to use surrogate measures.
Authority and precedence
Under the current rule language in Division 42, the department already has authority to do what is currently proposed.
D. 340-42-0040 Establishing Total Maximum Daily Load
This rule explains the steps that need to be taken to establish TMDLs as well as list what elements are required in a TMDL. Although the department has authority to do so already, its ability to identifying significant air and land sources and assign Waste Load Allocations (WLAs) for point sources and Load Allocations (LA) for non-NPDES sources is not explicit in the Division 42 TMDL rule. The department proposes to revise this rule to clarify DEQ’s authority to assign an individual load allocation to air and land sources in TMDLs.
It should be noted that the department made a policy decision to limit the scope of the toxics water quality standards rulemaking to water program. The actual regulatory mechanism for addressing TMDL allocations through other media programs still needs to be defined and described in the administrative rules affecting air quality and land quality programs. The approach described below is one potential strategy that the department will consider during Toxics Reduction Strategy development.
Applicability/Scope
This rule is applicable statewide.
DEQ Recommendation
Current Language
340-042-0040(h) Load allocations. This element determines the portions of the receiving water's loading capacity that are allocated to existing nonpoint sources, or to background sources. Load allocations are best estimates of loading, and may range from reasonably accurate estimates to gross allotments depending on the availability of data and appropriate techniques for predicting loading. Whenever reasonably feasible, natural background and anthropogenic nonpoint source loads will be distinguished from each other.
Proposed Language for 10/4 Meeting (No change from 8/15 meeting)
340-042-0040(h) Load allocations. This element determines the portions of the receiving water's loading capacity that are allocated to existing nonpoint sources, including runoff, deposition, soil contamination and groundwater discharges, or to background sources. Load allocations are best estimates of loading, and may range from reasonably accurate estimates to gross allotments depending on the availability of data and appropriate techniques for predicting loading. Whenever reasonably feasible, natural background, long-range transport and anthropogenic nonpoint source loads will be distinguished from each other.
Proposed Language for 10/4 Meeting without track changes
(h) Load allocations. This element determines the portions of the receiving water's loading capacity that are allocated to existing nonpoint sources, including runoff, deposition, soil contamination and groundwater discharges, or to background sources. Load allocations are best estimates of loading, and may range from reasonably accurate estimates to gross allotments depending on the availability of data and appropriate techniques for predicting loading. Whenever reasonably feasible, natural background, long-range transport and anthropogenic nonpoint source loads will be distinguished from each other.
Policy objective
The rule on Establishing a TMDL explains the steps that need to be taken to establish TMDLs as well as what elements are required in a TMDL. The revision is intended to clarify what sources could be given load allocations in a TMDL.
Policy evaluation
Advantages and disadvantages
This revision clarifies the EQC’s intent on addressing sources of pollution by assigning load allocations as needed.
Summary of RWG discussion and views
The rulemaking workgroup discussed this issue at several meetings. (RWG, please provide additional comments if your view is not reflected in this section)
• The workgroup members have expressed the importance of addressing air sources and their support for being explicit about the department’s authority to regulate air sources through TMDLs.
• Other members have expressed their concerns about lack of detail as to how air sources will be regulated to meet load allocations. The department provided the following summary as a potential approach to respond to a TMDL.
If in the course of the TMDL process deposition of the pollutant of concern from the air is identified as a contributor to the water quality violation, the air program will be notified and provided with a load allocation for air sources. The air program will approach this situation much as it would for a violation of an ambient air quality standard. An inventory of sources within the physical boundaries of the study area that are emitting that pollutant will be determined. An air quality dispersion model will use that inventory, along with appropriate meteorology, physical and chemical characteristics of the pollutant, and other factors to quantify deposition within the study area. The contribution of each air permitted source, as well as non-permitted stationary and mobile sources, to the total deposition will be estimated. Regional and global contributions will be estimated as well. The air program will then work with the water program to identify emissions reduction strategies to meet the load allocation.
• Some members of the workgroup raised the possibility that if air sources are identified as a source in TMDLs, the air sources may be forced to fund air modeling associated with TMDLs to differentiate nearby depositions and long range transport.
Authority and precedence
Under current Division 42 TMDL rules the department has the authority to assign load allocations to air sources.
Relevant Statutes and Administrative Rules
Forestry
527.765 Best management practices to maintain water quality; rules.
(1) The State Board of Forestry shall establish best management practices and other rules applying to forest practices as necessary to insure that to the maximum extent practicable nonpoint source discharges of pollutants resulting from forest operations on forestlands do not impair the achievement and maintenance of water quality standards established by the Environmental Quality Commission for the waters of the state. Such best management practices shall consist of forest practices rules adopted to prevent or reduce pollution of waters of the state. Factors to be considered by the board in establishing best management practices shall include, where applicable, but not be limited to:
(a) Beneficial uses of waters potentially impacted;
(b) The effects of past forest practices on beneficial uses of water;
(c) Appropriate practices employed by other forest managers;
(d) Technical, economic and institutional feasibility; and
(e) Natural variations in geomorphology and hydrology.
(2) The board shall consult with the Environmental Quality Commission in adoption and review of best management practices and other rules to address nonpoint source discharges of pollutants resulting from forest operations on forestlands.
(3)(a) Notwithstanding ORS 183.310 (8), upon written petition for rulemaking under ORS 183.390 of any interested person or agency, the board shall review the best management practices adopted pursuant to this section. In addition to all other requirements of law, the petition must allege with reasonable specificity that nonpoint source discharges of pollutants resulting from forest operations being conducted in accordance with the best management practices are a significant contributor to violations of such standards.
(b) Except as provided in paragraph (c) of this subsection, if the board determines that forest operations being conducted in accordance with the best management practices are neither significantly responsible for particular water quality standards not being met nor are a significant contributor to violations of such standards, the board shall issue an order dismissing the petition.
(c) If the petition for review of best management practices is made by the Environmental Quality Commission, the board shall not terminate the review without the concurrence of the commission, unless the board commences rulemaking in accordance with paragraph (e) of this subsection.
(d) If a petition for review is dismissed, upon conclusion of the review, the board shall issue an order that includes findings regarding specific allegations in the petition and shall state the board’s reasons for any conclusions to the contrary.
(e) If, pursuant to review, the board determines that best management practices should be reviewed, the board shall commence rulemaking proceedings for that purpose. Rules specifying the revised best management practices must be adopted not later than two years from the filing date of the petition for review unless the board, with concurrence of the Environmental Quality Commission, finds that special circumstances require additional time.
(f) Notwithstanding the time limitation established in paragraph (e) of this subsection, at the request of the Environmental Quality Commission, the board shall take action as quickly as practicable to prevent significant damage to beneficial uses identified by the commission while the board is revising its best management practices and rules as provided for in this section. [1991 c.919 §20; 2003 c.75 §95; 2003 c.749 §11]
527.770 Good faith compliance with best management practices not violation of water quality standards; subsequent enforcement of standards. A forest operator conducting, or in good faith proposing to conduct, operations in accordance with best management practices currently in effect shall not be considered in violation of any water quality standards. When the State Board of Forestry adopts new best management practices and other rules applying to forest operations, such rules shall apply to all current or proposed forest operations upon their effective dates. However, nothing in this section prevents enforcement of water quality standards against a forest operator conducting operations after the time provided in ORS 527.765 (3)(e) for adoption of revised best management practices if the board either has not adopted revised management practices or has not made a finding that such revised best management practices are not required. [1991 c.919 §21; 2003 c.749 §12]
Agriculture
ORS Chapter 568 — Soil and Water Conservation; Water Quality Management
568.930 Agricultural activities subject to plan requirements; consultation with Environmental Quality Commission; review and revision of plans.
(1) Landowners shall conduct all agricultural activities on agricultural lands within the boundaries of an area subject to a water quality management plan in full compliance with the rules implementing the plan and with all the rules and standards of the Environmental Quality Commission relating to water pollution control. In addition to any other remedy provided by law, any violation of those rules or standards shall be subject to all remedies and sanctions available to the Department of Environmental Quality or the Environmental Quality Commission.
(2) The State Department of Agriculture and the State Board of Agriculture shall consult with the Department of Environmental Quality or the Environmental Quality Commission in the adoption and review of water quality management plans and in the adoption of rules to implement the plans.
(3)(a) The Environmental Quality Commission may petition the State Department of Agriculture for a review of part or all of any water quality management plan and rules implementing the plan. The petition must allege with reasonable specificity that the plan or the rules are not adequate to achieve compliance with applicable state and federal water quality standards.
(b) The State Department of Agriculture, in consultation with the State Board of Agriculture, shall complete its review of a petition submitted under paragraph (a) of this subsection within 90 days of the date of the filing of the petition for review. The State Department of Agriculture may not terminate the review without the concurrence of the Environmental Quality Commission unless the department initiates revisions to the rules implementing the water quality management plan that address the issues raised by the Environmental Quality Commission. If the State Department of Agriculture adopts any revisions in response to a petition by the Environmental Quality Commission, the department shall adopt the revisions not later than two years from the date the Environmental Quality Commission submits the petition, unless the department, with the concurrence of the Environmental Quality Commission, finds that special circumstances require additional time.
(4) A water quality management plan and rules implementing the plan that pertain to a ground water management area shall be subject to the coordination requirements of ORS 468B.162. [1993 c.263 §13; 1999 c.59 §179; 2001 c.594 §6]
561.191 Program and rules relating to water quality.
(1) The State Department of Agriculture shall develop and implement any program or rules that directly regulate farming practices, as defined in ORS 30.930, that are for the purpose of protecting water quality and that are applicable to areas of the state designated as exclusive farm use zones under ORS 215.203 or other agricultural lands in Oregon, including but not limited to rules related to:
(a) Protection of the quality of surface or ground water;
(b) Wellhead protection areas;
(c) Coastal zone management areas;
(d) Areas of ground water concern; and
(e) Ground water management areas.
(2) Any program or rules adopted by the State Department of Agriculture under subsection (1) of this section shall be designed to assure achievement and maintenance of water quality standards adopted by the Environmental Quality Commission.
(3) If two or more state agencies are required to adopt rules under ORS 468B.150 to 468B.190, the agencies:
(a) Shall consult with one another and coordinate the rules; and
(b) May consolidate the rulemaking proceedings.
(4) Nothing in this section is intended to change or reduce the authority of the Water Resources Commission or the Water Resources Department under ORS chapters 536 to 543. [1995 c.690 §6a]
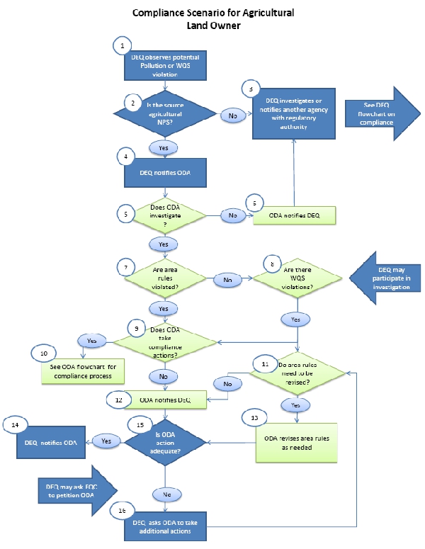
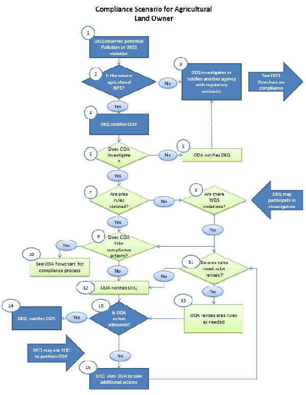
Draft Flow Chart – Under review by DEQ Management and State Agencies
