Total Maximum Daily Loads
Internal Management Directive


Internal Management Directive

Water Quality Division
Watershed Management Section
811 SW 6th Avenue
Portland, OR 97204
Phone: (503) 229-5325
(800) 452-4011
Fax: (503) 229-6037
Contact: Eugene Foster
DEQ is a leader in restoring, maintaining and enhancing the quality of Oregon’s air, land and water.
Last Updated: 05/26/2011
By: Koto Kishida
DEQ 11-WQ-020
Disclaimer
This internal management directive represents the Department of Environmental Quality’s current directions to staff on how to develop Total MaximumDaily Loads and Water Quality Management Plans, and implement them. This IMD is not final agency action and does not create any rights, duties, obligations, or defenses, implied or otherwise, in any third parties. This directive should not be construed as rule, although some of it describes existing state and federal laws. The recommendations contained in this directive should not be construed as a requirement of rule or statute. DEQ anticipates revising this document from time to time as conditions warrant.
Document Development
Prepared By: | ||||
Reviewed By | ||||
Approved By: | Date: |
Neil Mullane, Administrator, DEQ Water Quality Division, HQ
Alternative formats (Braille, large type) of this document can be made available.
Contact DEQ’s Office of Communications & Outreach, Portland, at (503) 229-5696, or toll-free in Oregon at 1-800-452-4011, ext. 5696.
Table of Contents
1. Introduction 1
2. Background Information 2
2.1 TMDL Program in Oregon 2
2.2 Regulatory Authority 3
2.3 EQC’s Policy and Practice on TMDLs 3
2.3.1 Oregon Administrative Rules 3
2.3.2 Decisions related to TMDL Development and Implementation 3
2.4 Prioritizing and scheduling TMDL development and implementation 4
2.5 Scope of the IMD 5
3.0 Watershed Planning 5
3.1 How TMDLs fit within watershed planning processes 5
3.2 Identifying areas in need of TMDLs 6
4.0 TMDL Development 6
4.1 Overview 7
4.2 TMDL Elements (Division 42) 7
4.3 Establishing and working with a local advisory group 9
4.3.1 The purpose of a local advisory group: 9
4.3.2 Role of the advisory group 9
4.3.3 Guidelines for selecting members for the advisory group 10
4.3.4 Subcommittees 10
4.4 Source Assessment 11
4.4.1 Data Needed for Source Assessment (TMDL Development) 12
4.4.2 Identification of pollutant sources 12
4.5 Development of the Loading Capacity 14
4.6 Strategies for Assigning Pollutant Allocations 15
4.6.1 Assign Load Allocations 15
4.6.2 Assign Wasteload Allocations 16
4.7 Flow/ Water Quantity 17
4.8 Set Margin of Safety 18
4.9 Address Seasonal Variation 18
4.10 Reserve Capacity 18
4.11 Reasonable Assurance 19
5 WQMP 20
5.1 Overview 20
5.2 WQMP Elements (Division 42) 21
5.2.1 Condition assessment and problem description. 21
5.2.2 Goals and objectives 21
5.2.3 Proposed management strategies designed to meet the wasteload allocations and load allocations in the TMDL. This will include a categorization of sources and a description of the management strategies proposed for each source category. 21
5.2.4 Timeline for implementing management strategies including: 21
5.2.5 Explanation of how implementing the management strategies will result in attainment of water quality standards 22
5.2.6 Timeline for attainment of water quality standards 22
5.2.7 Identification of persons, including Designated Management Agencies (DMAs), responsible for implementing the management strategies and developing and revising sector-specific or source-specific implementation plans. 22
5.2.8 Identification of sector-specific or source-specific implementation plans that are available at the time the TMDL is issued. 22
5.2.9 Schedule for preparation and submission of sector-specific or source-specific implementation plans by responsible persons, including DMAs, and processes that trigger revisions to these implementation plans 23
5.2.10 Description of reasonable assurance that management strategies and sector specific or source specific implementation plans will be carried out through regulatory or voluntary actions. 23
5.2.11 Plan to monitor and evaluate progress toward achieving TMDL allocations and water quality standards including: 23
5.2.12 Plan for public involvement in implementing management strategies. 23
5.2.13 Description of planned efforts to maintain management strategies over time. 23
5.2.14 General discussion of costs and funding for implementing management strategies. Sector-specific or source-specific implementation plans may provide more detailed analyses of costs and funding for specific management strategies. 23
5.2.15 Citation of legal authorities relating to implementation of management strategies. 24
5.3 Reasonable Assurance 24
5.3.1 Oregon’s Section 319 Management Plan 24
5.3.2 DEQ’s regulatory authority 25
5.3.3 Documenting local partnerships and ongoing implementation efforts to provide reasonable assurance 25
5.4 Setting Timelines and Milestones 25
5.4.1 Considerations and process for setting permit schedule 26
5.4.2 Considerations and process for working with local partners to set timelines and milestones 26
5.5 Potential Pollutant Reduction Strategies 26
5.5.1 Pollutant reduction for Point Sources 26
5.5.2 Pollutant reduction for Nonpoint Sources 27
5.5.3 Pollutant reduction through other programs 27
5.6 Funding 27
5.7 Monitoring and Adaptive Management 28
6.0 TMDL Implementation 29
6.1 Overview 29
6.2 Designated Management Agencies (DMAs) and their Programs for implementing TMDLs 30
6.2.1 Local Governments 30
6.2.2 State Regulatory Agencies 30
6.2.3 State Land Management Agencies 31
6.2.4 Federal Regulatory Agencies 32
6.2.5 Federal Land Management Agencies 32
6.2.6 Special Districts 33
6.3 Other programs that support goals of TMDLs 33
6.3.1 Oregon Plan for Salmon and Watersheds 33
6.3.2 Oregon Conservation Strategies 33
6.3.3 Integrated Water Resource Strategy 33
6.4 Evaluating the adequacy of Implementation Plans 33
6.4.1 Implementation Plan Elements (Division 42) 34
6.4.2 Adequacy of Implementation Plans 34
6.4.3 Negotiating the level of detail in implementation plans based on DMA’s capacity 35
6.4.4 Implementation Plan approval process 37
6.4.5 Compliance and Enforcement 37
6.5 Guidelines for evaluating the adequacy of AgWQMAP and Rules 39
6.5.1 Biennial Reviews and Interim Check-ins 39
6.5.2 Work agreements between ODA and LMA 40
6.5.3 Minimum requirements for AgWQMAP and Rules for implementing TMDLs 41
6.5.4 Sources for BMP effectiveness 44
6.5.5 Process for Conflict resolution (4.3.2) 44
6.6 Guidelines for evaluating the adequacy of FPA Rules 44
6.6.1 FPA Reviews during TMDL development 44
6.6.2 Minimum requirements to implement TMDLs 45
6.6.3 Sources for BMP effectiveness 45
6.6.4 Process for Conflict resolution (4.3.2) 45
6.7 Tracking practices and actions to meet load allocations 45
6.7.1 Models to identify priority areas and quantity of practices needed 46
6.7.2 Assistance to DMAs and source sectors to quantify management strategies needed to meet load allocations. 46
6.7.3 Assistance to DMAs and source sectors to develop specific timelines and milestones based on quantified management measures and TMDL timelines and milestones 46
6.8 Monitoring and Adaptive Management 46
6.8.1 Determining monitoring responsibilities for DMAs 47
6.8.2 Seeking opportunity for coordinated monitoring for evaluating TMDL implementation effectiveness 47
6.8.3 Leveraging existing monitoring efforts to meet TMDL needs 47
6.8.4 Engaging local partners in adaptive management 48
7.0 Document Control 48
APPENDICES
Appendix A – Flowchart: Development - ODA and DEQ Implementation-Ready TMDL
Appendix B – Flowchart: Development – ODF and DEQ Implementation-Ready TMDL
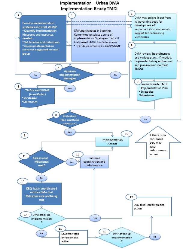
Appendix C – Flowchart: Implementation – Urban DMA Implementation-Ready TMDL
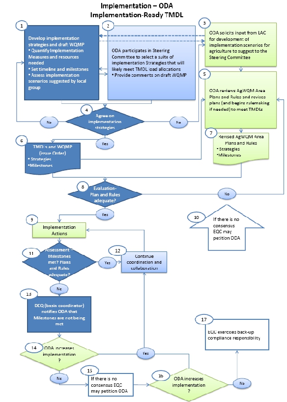
Appendix D – Flowchart: Implementation – ODA Implementation-Ready TMDL
Appendix E – Flowchart: Implementation – ODF Implementation-Ready TMDL
1. Introduction
Oregon’s TMDL Program: Building partnerships for implementing solutions, measuring progress, reporting success, adjusting management practices
For the past decade, DEQ’s TMDL program had been driven by a consent decree between the US Environmental Protection Agency (EPA) and Northwest Environmental Defense Center (NEDC), John R. Churchill, and Northwest Environmental Advocates (NWEA) approved and signed on October 17, 2000 regarding the establishment of TMDLs based upon the February 1, 2000 MOA between EPA and DEQ. The Consent Decree specified the cumulative number of TMDLs to be established through 2010. With the approval of Malheur TMDL in 2010, DEQ met the conditions of the consent decree.
Anticipating the change in the TMDL program expected from meeting the consent decree, DEQ began evaluating the effectiveness of the way TMDLs are developed and implemented in Oregon. In an issue paper Total Maximum Daily Loads for Reducing Toxic Pollutants in Oregon Waters from non-NPDES (National Pollutant Discharge Elimination System) Sources (DEQ, 2011) DEQ proposed to improve TMDLs by providing better source assessment information to guide implementation planning where needed. Changes DEQ is proposing come from resource limitations but also feedback received from stakeholders, tribal nations, and staff about Oregon’s TMDL program.
In addition to Consent Decree Era “Basin Scale TMDLs” that maximize the number of stream segments addressed, DEQ will begin shifting some of its resources to develop “Implementation Ready TMDLs” that incorporate more rigorous implementation planning during TMDL development. These two different approaches to TMDL development are defned as:
Basin Scale TMDLs: TMDLs that are developed at a scale of 6 or 8 digit HUC (Basin and Subbasin scale) for impairments that are best addressed at landscape scale such as temperature.
Implementation Ready TMDLs: TMDLs that are developed at a scale of 12 to 14 digit HUC (watershed and subwatershed scale) for impairments that would benefit from detailed source analysis and implementation planning.
The purpose of this internal management directive (IMD) is to provide DEQ staff with a consistent framework for developing and implementing TMDLs as the TMDL program incorporates new approaches to developing and implementing TMDLs. In addition, the IMD documents how DEQ makes decisions related to TMDLs within its regulatory authority.
2. Background Information
This section provides information relevant to TMDL development and implementation in Oregon.
2.1 TMDL Program in Oregon
The ultimate goal of a TMDL is to provide a plan where the beneficial uses of impaired waters are restored. This is achieved when the water quality standards for the impaired waters are met. . The TMDL provides estimates of pollutant loads that can enter a water body without violating the water quality standards. The TMDL include loads from nonpoint sources (Load Allocations or LA) and wasteloads from point sources (Wasteload Allocations or WLA). The initial targets for implementing the TMDL are the LA and WLA. However, if WQS are met before meeting LA, further implementation of LA may not be needed. Likewise, if LAs are achieved and WQS are still not met, additional reductions in LA may be needed.
Oregon’s TMDL program sets quantitative goals for various implementing organizations such as NPDES permit holders, Designated Management Agencies (DMAs) including state and federal agencies, cities and municipalities, and in some cases, source, or sector specific nonpoint sources. DEQ communicates its expectations to DMAs through Department orders.
Whereas DEQ’s TMDL development and implementation requirements are relatively straightforward for NPDES permit holders, there are some DMAs whose participation in the TMDL program is specified in Oregon Revised Statutes. TMDL implementation for nonpoint source pollution from forest lands are rule based Forest Practices (Forest Practices Act or FPA), while agricultural activities that impact water quality are regulated under area rules and managed under AgWQM area plans. For some federal public lands, DEQ negotiates MOAs for implementing TMDLs.
DEQ seeks to carry out its TMDL responsibilities in the context of watershed planning through:
• Listening to and learning from those who live and work in the basin and working in partnership with basin stakeholders and tribal nations
• Involving stakeholders and tribal nations in solutions and help them find solutions
• Providing regulatory certainty with implementation flexibility
• Provide information to help prioritize projects within a basin.
• Assist in leveraging of funding from DEQ and other sources
• Work with stakeholders and tribal nations to coordinate monitoring activities to understand the efficacy of project actions.
2.2 Regulatory Authority
DEQ is authorized under federal Clean Water Act (CWA) as well as Oregon statute to develop and implement TMDLs.
• CFR40§130 Total maximum daily loads (TMDL) and individual water quality-based effluent limitations.
• ORS468B.110 (1) states that DEQ has the specific authority to take the actions necessary to attain and maintain water quality standards and to implement load allocations established under a TMDL.
• OAR340-042 Total Maximum Daily Load explains that the Environmental Quality Commission may impose limitations and controls including Total Maximum Daily Loads (TMDLs), wasteload allocations for point sources, and load allocations for nonpoint sources to achieve and maintain water quality standards. (Appendix A)
• OAR340-012-0055 (2) explains DEQ’s authority to enforce TMDLs. See 6.4.5 of this document for guidance.
The DEQ document, Authorities related to Nonpoint (Non-NPDES) Source Pollution Prevention and Control, summarizes legal authorities currently available to DEQ to prevent, control, and abate existing and new sources of water pollution from nonpoint sources, which are defined as non-NPDES permitted sources. (Appendix B)
2.3 EQC’s Policy and Practice on TMDLs
2.3.1 Oregon Administrative Rules
340-042-0025
(2) The policy of the Environmental Quality Commission is to have the Department of Environmental Quality establish TMDLs, including wasteload and load allocations, and have responsible sources meet these allocations through compliance with discharge permits or other strategies developed in sector or source-specific implementation plans. These measures must achieve and maintain water quality standards and restore waters of the state that are water quality limited.
(3) These rules establish procedures for developing, issuing and implementing TMDLs as required by the Federal Water Pollution Control Act Section 303(d) (33 USC Section 1313(d)) and authorized by Oregon statutes to ensure that state water quality standards are met and beneficial uses protected.
2.3.2 Decisions related to TMDL Development and Implementation
The EQC’s Policy for TMDL development and implementation is implemented through DEQ’s Water Quality Program, via coordination among the Regions, HQ, and the LEAD with assistance from the Oregon Attorney General’s office as needed.
Decision Making (Gene – would you fill this out?)
• Staff: Make decisions related to assigned basins based on technical basis and local knowledge
• Management:
• Division/Regional administrator:
• Attorney General: Provide legal guidance to agencies
Roles of HQ Programs:
• Federal liaison (EPA, USFS, BLM)
• Liaison with state agencies and Boards (Agriculture, Forestry, EQC)
• Set policy
• Technical support including modeling
• Primary TMDL development
• Integration of TMDLs into Watershed Approach
Roles of Region:
• Stakeholder and tribal nation outreach and coordination
• Modeling, TMDL development
• TMDL implementation
• Assist with the development of Quality Assurance Project Plans (QAPP) and Sampling Analysis Plans (SAP) for TMDL development, implementation and effectiveness monitoring activities.
• Liaison with Lab
• Develop basin-specific knowledge
Flexible Roles:
Depending on available personnel and resources, specific modeling, monitoring, and technical writing roles can be assigned variously to HQ, Regions or the lab to optimize available skills and staff time.
2.4 Prioritizing and scheduling TMDL development and implementation
TMDL Development: DEQ’s TMDL development schedule is annually reviewed and established by the regional WQ and HQ TMDL program managers. These decisions are prioritized based on funding, available resources, water quality impairment, available data, and local and EPA interests.
TMDL Implementation: The following factors are considered when determining priorities for distributing DEQ’s implementation resources across basins as well as Basin Coordinator’s time investment within a basin:
• Accounting for sources and understanding relative contributions to water quality impairment
• Protection of existing resources, waterbodies meeting or close to meeting water quality standards
• Accounting for current management practices and extent of contribution to pollutant reduction
• Understanding pollutant load reductions necessary and which designated management agencies are involved with implementing practices that address the largest sources
2.5 Scope of the IMD
The purpose of this internal management directive (IMD) is to provide DEQ staff with a consistent framework for developing and implementing Total Maximum Daily Loads (TMDLs). While it covers both development and implementation of TMDLs, this IMD is focused on how to develop certain elements of WQMPs and to guide local implementation efforts. As DEQ gains more experience with different geographic scales for TMDLs, the IMD will be modified or new guidance will be developed as necessary.
3.0 Watershed Planning
DEQ is shifting to a Watershed Approach (WA) in order to prioritize environmental issues and coordinate efforts within a specific geographic area. This section provides background information on the WA and the role TMDLs fill in the WA process.
3.1 How TMDLs fit within watershed planning processes
The Watershed Approach (WA) process is being developed by DEQ, and is based on many components of approaches recommended by EPA. WA is intended to provide a basin-scale resource assessment process with greater opportunities for direct, interactive feedback from local stakeholders and tribal nations than the Total maximum Daily Load (TMDL) process, alone, and are used in other states. In some basins, WA process could occur prior to, during, or after TMDLs are developed.
Unlike a TMDL, the WA process is not limited to addressing CWA 303(d) listings using available water quality data. Basin assessments are intended to provide a snapshot of the environmental status and trends of the basin as a whole. They are intended to address surface water status for 303(d) listings and to identify other surface water concerns, groundwater issues and upland conditions in the basin. While the WA process is being designed to address some of the limitations of the TMDL process, it will not replace TMDLs. The TMDL process will continue along with the WA process in different basins. It is envisioned that the WA process will allow directed implementation to proceed prior to completion of the formal TMDL.
The WA does not have the regulatory basis of a TMDL and is a guidance, assessment and action planning document. The WA does not identify wasteload allocations for point sources or load allocations for nonpoint sources. It will, however, potentially inform load and wasteload allocations in Basin TMDLs where the level of data available to the WA process is appropriate and may inform other regulatory processes.
The products of the WA process consist of two primary elements: a basin status report and a basin action plan. Stakeholder involvement is also a critical component of the WA.
See Appendix B for WA related planning documents and products.
3.2 Identifying areas in need of TMDLs
In addition to the annual planning process taken by regional and HQ managers, the WA provides an opportunity to identify areas in need of basin scale TMDLs. In basins where WA process occurs prior to or concurrent with TMDL development, the following considerations should be taken to determine if TMDLs are needed.
• Pollutant/ cause of impairment
• Extent of impairment
• Potential sources
• Land use
• Available resources to support implementation efforts
The result of the finding during WA will be considered when managers develop schedules for TMDLs.
4.0 TMDL Development
This section provides internal guidance on developing TMDLs with agencies, DMAs, and local partners. Since source analysis has been identified as one of the main needs, this section provides more detailed guidance. A list of resources that are available to guide technical aspects of TMDL development, as well as check lists and flow charts will be included.
4.1 Overview
A TMDL is developed for waterbodies listed in Category 5 of the Integrated Report or for waterbodies identified as not meeting water quality standards or supporting beneficial uses by another analysis.
TMDLs developed for the entire watershed apply to all perennial and intermittent streams within the boundaries of the TMDL.
TMDLs are a regulatory approach for restoring waterbodies that are not meeting water quality standards or achieving beneficial uses.
A TMDL includes:
• Pollutant source identification,
• Pollutant loading capacity to meet the water quality standard or protect beneficial uses,
• Load reductions needed to meet the loading capacity,
• Allocation of pollutant load to sources,
• Implementation strategies,
• Priorities for pollutant load reduction (prioritization could be based on BMPs, spatial, funding driven, other drivers such as ESA, protection (rather than restoration), local knowledge, land use, etc.)
Development and issuance of a TMDL is a combination of scientific analysis, policy implementation, and regulatory action.
DEQ has identified two general types of TMDLs. Depending on the water quality issues being addressed as well as available resources, the department may take different approaches to develop and implement TMDLs.
Basin Scale TMDLs
Basin Scale TMDLs are developed at a scale of 6 or 8 digit HUC (Basin and Subbasin scale) for impairments that are best addressed at landscape scale, for example, temperature.
Advantages/disadvantages: Less data intensive, landscape scale coordination/less implementation guidance, may have less local buy-in
Implementation Ready TMDLs
Implementation Ready TMDLs are developed at a scale of 12 to 14 digit HUC (watershed and sub watershed scale) for impairments that have the benefit of detailed source analysis and implementation planning. Advantages/disadvantages: More information to guide implementation, and potential stakeholder buy-in of the implementation strategies/ cost and resource intensive
Additional needs of an IR TMDL compared to Basin Scale TMDL: More data (land use, water quality, conservation measures, sources of pollution) and time for local coordination
4.2 TMDL Elements (Division 42)
The following elements are required to be included in TMDLs (OAR 340-042-0040(4)):
• Name and location (OAR 340-042-0040(4)(a))
• Pollutant identification (OAR 340-042-0040(4)(b))
• Water quality criteria and beneficial uses (OAR 340-042-0040(4)(c))
• Loading capacity (OAR 340-042-0040(4)(d))
• Excess load (OAR 340-042-0040(4)(e))
• Sources or source categories (OAR 340-042-0040(4)(f))
• Wasteload allocations (OAR 340-042-0040(4)(g))
• Load allocations (OAR 340-042-0040(4)(h))
• Margin of safety (OAR 340-042-0040(4)(i))
• Seasonal variation (OAR 340-042-0040(4)(j))
• Reserve capacity (OAR 340-042-0040(4)(k))
• Water quality management plan (OAR 340-042-0040(4)(l))
These components should be summarized in a table at the beginning of the TMDL document.
The following elements are required to be in the Water Quality Management Plan (OAR 340-042-0040(4) (l)
• Condition assessment and problem description (OAR 340-042-0040(4)(l)(A))
• Goals and objectives (OAR 340-042-0040(4)(l)(B))
• Proposed management strategies designed to meet the wasteload allocations and the load allocations in the TMDL (OAR 340-042-0040(4)(l)(C))
• Timeline for implementing management strategies (OAR 340-042-0040(4)(l)(D)) including:
• Schedule for revising permits (OAR 340-042-0040(4)(l)(D)(i))
• Schedule for achieving appropriate incremental and measurable water quality targets (OAR 340-042-0040(4)(l)(D)(ii))
• Schedule for implementing control actions (OAR 340-042-0040(4)(l)(D)(iii))
• Schedule for completing other measurable milestones (OAR 340-042-0040(4)(l)(D)(iv))
• Explanation of how implementing the management strategies will result in attainment of water quality standards (OAR 340-042-0040(4)(l)(E))
• Timeline for attainment of water quality standards (OAR 340-042-0040(4)(l)(F))
• Identification of persons, including Designated Management Agencies (DMAs) (OAR 340-042-0040(4)(l)(G))
• Identification of sector-specific or source-specific implementation plans that are available at the time the TMDL is issued (OAR 340-042-0040(4)(l)(H))
• Schedule for preparation and submission of sector-specific or source-specific implementation plans (OAR 340-042-0040(4)(l)(I))
• Description of reasonable assurance that management strategies and sector-specific or source-specific implementation plans will be carried out through regulatory or voluntary actions (OAR 340-042-0040(4)(l)(J))
• Plan to monitor and evaluate progress toward achieving TMDL allocations and water quality standards (OAR 340-042-0040(4)(l)(K)) including:
• Identification of persons responsible for monitoring (OAR 340-042-0040(4)(l)(K)(i))
• Plan and schedule for reviewing monitoring information and revising the TMDL (OAR 340-042-0040(4)(l)(K)(ii))
• Plan for public involvement in implementing strategies (OAR 340-042-0040(4)(l)(L))
• Description of planned efforts to maintain management strategies over time (OAR 340-042-0040(4)(l)(M))
• General discussion of costs and funding for implementing management strategies (OAR 340-042-0040(4)(l)(N))
• Citation of legal authorities relating to implementation of management strategies (OAR 340-042-0040(4)(l)(O))
4.3 Establishing and working with a local advisory group
The department is required to establish a local advisory group or existing group or forum to assist in developing a TMDL (OAR 340-042-0050(1)).
4.3.1 The purpose of a local advisory group:
The local advisory group is the primary method for building partnerships in the watershed for TMDL implementation.
The local advisory group should include interested parties for each sector such as agriculture, forestry, local government, environmental groups/NGOs, watershed councils, point sources, other nonpoint sources, planning agencies, state agencies, federal agencies, tribal nations, and funding agencies and entities (could be any of the above).
The department should review plans with the local advisory group and consider input for revision to the TMDL as necessary.
• WQ issues across the state vary, therefore it is necessary to rely on local knowledge in order to correct WQ impairments in an effective and efficient manner
• When stakeholders and tribal nations are involved in the TMDL development process they will have more ownership for implementation of the TMDL
• Determine priority areas, or methods and process to identify proorities
• Confirm potential sources of pollutants
• Raise awareness among DMAs and permittees of their responsibilities for pollutant reduction through their involvement in the TMDL development process
• Identify socio-economic factors that may affect success of TMDL process
4.3.2 Role of the advisory group
The role of the local advisory group is to advise the department. It is not a decision making body.
The local advisory group will provide input on:
• Sources of pollution
• Local conditions
• Priority areas
• Types of implementation measures
• Quantify load reductions
• Apportioning the TMDL into allocations for the various pollutant sectors
• Identifying available resources for implementation
• Identifying issues and makeing connections to other important local efforts that could affect water quality or the beneficial uses
• Identifying collaborations and opportunities for leveraging of resources for implementation
4.3.3 Guidelines for selecting members for the advisory group
Advisory groups can be formal or informal. They can be face-to-face or networked via teleconference, email, websites and other forms of technology. Existing groups can be used, such as Watershed Councils or Soil and Water Conservation Districts; or groups can be chartered specifically for the TMDL process at hand. Rules, roles and goals should be clearly agreed upon upfront. Meetings and input/discussion opportunities should be well advertised, and input should be solicited from a wide range of stakeholders and tribal nations representing land uses, officials, community, media, natural resource groups, environmental groups, landowners and other affected and interested parties.
The following list from Handbook for Developing Watershed Plans to Restore and Protect Our Waters (EPA, 2008) provides considerations for selecting participation in a local advisory committee:
Five types of stakeholders (Watershed Plan Handbook)
• Stakeholders that will be responsible for implementing the watershed plan
• Stakeholders that will be affected by implementation of the plan
• Stakeholders that can provide information on the range of issues, severity of problems, and concerns in the watershed
• Stakeholders that have knowledge of existing programs or plans that should be integrated into your plan
• Stakeholders that can provide technical and financial assistance in developing and implementing the plan
To download the document, go to
http://water.epa.gov/polwaste/nps/handbook_index.cfm#contents
4.3.4 Subcommittees
Often, the course of TMDL and WQMP development is guided by dual committees, one more focused on policy and one on the science and technical aspects of the TMDL. These in turn may have subcommittees. Subcommittees or workgroups to the local advisory group should be formed as needed. The membership, scope, and role of the subcommittee must be well communicated to the subcommittee members and the larger advisory group.
Examples of source and pollutant specific subcommittees:
• Agriculture – ODA, SWCD, LAC members, and others
• Forestry – ODF, ODFW, WSC, and others
• Urban Stormwater – Cities and municipalities, including communities that are under MS4 permits as well as those that are not
• Point sources – Watershed specific
• Pollutant specific subcommittees, such as system potential vegetation subcommittees for temperature watershed plans– ODA, ODF, SWCD, ODFW, WSC, and others
• Monitoring – ODA, ODF, SWCDs, schools, local governments, point sources, and others
4.4 Source Assessment
The department is required to identify the pollutant sources (point and nonpoint) and estimate the amount of pollutant loading from these sources (OAR 340-042-0040(4) (f))
• The purpose of source assessment is to identify and quantify any process, practice, activity or resulting condition that causes or may cause pollution of a waterbody
• A source is any process, practice, activity or resulting condition that causes or may cause pollution or the introduction of pollutants to a waterbody (OAR 340-042-0030(12))
• Source assessment is an analysis of sources and their cause-effect relationship to the pollution impairment.
• Source assessment process includes:
◦ Identification of each potential source type that could contribute to pollution of waterbody;
◦ Quantification of potential pollutant load from each source; and
◦ Identification of the location of each source
• Use fate/transport simulation methods to:
◦ Establish the linkage among sources and waterbody
◦ Quantify the effect of sources on water quality for the waterbody
During the source assessment, water quality data is compiled and carefully reviewed at a finer scale and more in-depth than during the Integrated Report listing process. DEQ will evaluate the available data for additional listings or delisting (both spatially and for other pollutants) during the source assessment process.
TMDLs can variously apply to perennial and intermittent streams, ponds, lakes, reservoirs, canals (i.e., waters of the state) that are impaired or contribute to downstream impairment).
The scale for source assessment of the pollutant should be at the 12 to 14 digit HUC (watershed and sub watershed level scale) for Implementation Ready TMDLs and at the 6 to 8 digit HUC for Basin Scale TMDLs.
Land use (urban: residential, industrial; agriculture: orchard, row crop, pasture, etc; forest land; transportation and utility corridors; conservation/wildlife lands) and land ownership (e.g., federal, state, private industrial, private nonindustrial) should be considered during the source assessment.
Local input to the source assessment process is critical because local stakeholders and tribal nations with ownership of the process and the product should improve the extent and quality of TMDL implementation actions.
4.4.1 Data Needed for Source Assessment (TMDL Development)
This section describes the process to review and collect data for source analysis.
There are EPA guidance documents, such as Watershed Planning Handbook, that can be useful for identifying the data needs for source assessment.
Additional data needs need to be evaluated based on uncertainty in the current data and cost in time and money for collection of additional data.
The TMDL team needs to consider the purpose of the data and what will be accomplished from having additional data, and should prepare a plan/approach/strategy for collecting data for TMDL development.
The general process for data needs for source assessment and TMDL development are:
A. Evaluation of existing data
B. Identify data gaps and additional data needs
C. Collecting additional data
A clear understanding of the value and use of any additional data collected for source assessment or TMDL development needs to be documented and vetted between the Basin Coordinator and the WQ modeler to assure data collected will be useful for its intended purpose
D. Roles of local partners and DMAs
In addition, it is important to be able to consider the following in relation to data:
• DEQ’s mechanism for collecting, storing and assessing/analyzing data;
• what repository is available for outside data that will accommodate spatial and project related information and
• The staff or programs within DEQ are available to assist with this effort.
Sources of data include but are not limited to: instream monitoring data, land use activities and patterns, remote sensing looking at vegetation and channel conditions, interviews within community, historic photographs – aerial and ground level. The overarching data types: trend, baseline and effectiveness monitoring data – can all inform source assessment.
For TMDL Implementation tracking and program effectiveness monitoring, see 5.2.12 and 5.7 of this document
4.4.2 Identification of pollutant sources
The three main tasks of the pollutant source identification process are:
Develop a working conceptual model/s identifying all potential sources (point and nonpoint) and their potential link to the impairment by talking with stakeholders and tribal nations, reviewing the data and relevant literature.
Develop specific research questions and working hypotheses should be developed that will be tested with models or other analytical/statistical methods.
Use and application of models should be done in accordance with EPA (2009) - Guidance on the Development, Evaluation, and Application of Environmental Models (EPA/100K-09/003) and Model in Environmental Regulatory Decision Making (NRC 2007).
The WQMP should state that the potential sources of those pollutants identified, and the pollutant loads by TMDL-listed pollutant(s), may not cover all source categories that fall within the DMA’s jurisdiction. Therefore it is important to assess whether other sources are likely to exist.
4.4.2.1 Point sources
Potential Point Source Identification within the geographic scope of the TMDL, at a minimum, should provide:
1. Table of the individual NPDES dischargers including Permit Number, Legal Name, Category, Permit type, receiving waterbody and river mile using the Wastewater Permits Database (termed Source Information System or SIS):
http://deq05/wq/sisdata/FacilityHomenew.asp
2. Map of the individual NPDES dischargers using “Effluent Outfall Profiler” using: http://deq05/wqoutfalls/EOPbasics.aspx
GIS layer within:
\\deqhq1\gislibrary\Other_Projects\Water_Quality\NPDES_Outfalls\
3. Statement or table of the number of facilities with general NPDES permits summarized by permit type (use SIS database above).
4. Statement or table of the NPDES Municipal Stormwater Permits:
http://www.deq.state.or.us/wq/stormwater/municipalph1.htm
http://www.deq.state.or.us/wq/stormwater/municipalph2.htm
The Initial Point Source Analysis includes:
Determination if the categories of point sources have the potential to discharge relevant pollutants. If not, provide logic and statement in the TMDL explaining why. If point sources have the potential to discharge relevant pollutants, their impact on the receiving waterbody will need to be quantified (i.e. additional source analysis, below).
Evaluation of existing point source data should include at a minimum:
1. Individual permits and permit evaluation reports (including results of the reasonable potential analysis):analysis (RPA)):
http://www.deq.state.or.us/wqpermitsearch/
2. Discharge monitoring reports (DMRs):
http://deqapp1/dms/default.aspx
3. General NPDES permits:
http://www.deq.state.or.us/wq/wqpermit/genpermits.htm
For permit evaluation reports, check the web, DEQ website or contact permit staff at headquarters.
4. Other data and reports from facilities.
Roles of facilities:
If there are data gaps, collaboratively develop and implement monitoring plan.
4.4.2.2 Urban stormwater
Urban stormwater sources not covered by an MS4 Permit (See above for MS4 Permitted facilities) should be evaluated as a source of the TMDL pollutant.
These urban stormwater sources should be considered as nonpoint sources for source assessment, TMDL development, and implementation. If , unless assessment information indicates a point source is contributing to a stormwater conveyance system (e.g., illicit discharge or, cross-connection, then the source should not be treated as nonpoint source.
4.4.2.3 Nonpoint Sources
Review of data to identify the geographic distribution of pollutant sources within the TMDL area.
The scale used to identify nonpoint sources of the pollutant should be consistent with the IR or Basin scale subwatershed.
In addition to being useful for TMDL development, watershed and subwatershed scale pollutant source identification will be useful for targeting TMDL implementation efforts (see Chapter 6)
If sector- or source-specific nonpoint source analysis is needed in addition to what has been done for TMDL development, communicate with DMAs about including source analysis as part of their TMDL Implementation strategy. (See timelines and milestones Section 5.5)
4.4.2.4 Air and Land Sources
When the department has identified an air or land a source of the TMDL pollutant, the department has the authority to assign a load allocation to that air or land source (OAR 340-042-0040(4)(h)).
The regulatory mechanisms for reducing the pollutant load from the air or land source would need to be developed by the Air Quality Program or the Land Quality Program at DEQ, respectively.
4.5 Development of the Loading Capacity
The loading capacity is a technical analysis of the waterbody’s assimilative capacity for the TMDL pollutant in relation to the water quality standard. DEQ will develop the loading capacity for the TMDL pollutant.
The department is required to develop the loading capacity so that it specifies the amount of a pollutant or pollutants that a waterbody can receive and still meet water quality standards. The TMDL will be set at a level to ensure that loading capacity is not exceeded. Flow assumptions used in the TMDL will be specified (OAR 340-042-0040(4)(d)).
The process to determine loading capacity for a waterbody is both site and pollutant specific, but some common components of the process are:
• What is the limiting water quality condition or critical conditions?
• What are the primary processes influencing loading capacity?
• What are the methods to be used to estimate loading capacity?
Where there is difference between the Integrated Report listing criteria and the water quality standard(s),),), the loading capacity, allocations, load allocations, and wasteload allocations must be developed to meet the water quality standards (OAR 340-042-0025(1)).
4.6 Strategies for Assigning Pollutant Allocations
Pollutant allocations can be assigned to point sources as wasteload allocations or to nonpoint sources as load allocations.
The department distributes the wasteload and load allocations among identified sources and may consider the following factors (OAR 340-042-0040(6)):
• Contributions from sources(OAR 340-042-0040(6)(a))
• Costs of implementing measures(OAR 340-042-0040(6)(b))
• Ease of implementation(OAR 340-042-0040(6)(c))
• Timelines for attainment of water quality standards(OAR 340-042-0040(6)(d))
• Environmental impacts of allocations(OAR 340-042-0040(6)(e))
• Unintended consequences(OAR 340-042-0040(6)(f))
• Reasonable assurances of implementation(OAR 340-042-0040(6)(g))
• Any other relevant factor(OAR 340-042-0040(6)(h))
The pollutant allocation is a policy decision on how to apportion the available loading capacity for the TMDL pollutant.
4.6.1 Assign Load Allocations
The department assigns load allocations.
The load allocation is defined as "the portions of the receiving water's loading capacity that are allocated to existing nonpoint sources of pollution or to background sources. Load allocations are best estimates of loading, and may range from reasonably accurate estimates to gross allotments depending on the availability of data and appropriate techniques for predicting loading. Whenever reasonably feasible, natural background and anthropogenic nonpoint source loads will be distinguished from each other” (OAR 340-042-0040(4)(h)).
Load allocations can be assigned to nonpoint sources as a general category (Basin Scale TMDL) or to a specific nonpoint source sector or to a specific nonpoint source (Implementation Ready TMDLs) (OAR 340-042-0030(10)-(12).
Load allocations and load reduction goals in the TMDL should be developed based on the appropriate geographic scale and level of detail in the source assessment information for IR TMDLs).
A. Involving local partners in LA assignment
The department involves local stakeholders and tribal nations in the load allocation process to ensure they have a role in the process and understand the load allocations.
B. Use of surrogates for LAs
Surrogates can be used for load allocations.
Surrogate measures are substitute methods or parameters used in a TMDL to represent pollutants (OAR 340-042-0030(14)). The most common surrogate is the use of shade curves for temperature/thermal load allocation.
The department in consultation with the local advisory group can identify surrogate measures and conditions that will lead to attainment of TMDL load allocations. One, but not the only process for selection of surrogate measures is:
• Select surrogate measures and conditions [OAR340-042-0040(5)(b), (6)]
• Determine specific amount of surrogate measures needed to achieve TMDL goals [OAR340-042-0040(4)(l)(C), (5)(b)]
• Facilitate stakeholders taking ownership of the TMDL implementation [OAR 340-042-0040(4)(l)(L) and (M)]
4.6.2 Assign Wasteload Allocations
The department assigns wasteload allocations.
• The wasteload allocation is the portion of the receiving water’s loading capacity that are allocated to the existing point sources of pollution, including all point source discharges regulated under the Federal Water Pollution Control Act Section 402 (33 USC Section 1342)(OAR 340-042-0040(4)(g))
• TMDL development staff (WQ modeler and BCs) need to work with the permit writer when developing the WLA to ensure there is a clear understanding of how the WLAs are being developed.
• The duration and frequency that the WLAs are expected to be met needs to be clearly explained in the TMDL so that WLAs can be easily translated into permit limits.
• Efforts should be made to maintain consistency among TMDLs and their WLAs so that it is easier to implement them in permits.
• Permit limits should not be included in the TMDL.
• The DEQ staff (TMDL development staff and permit writer) need to communicate and work with the permittee via the local process so that the permittee is aware of how the WLA is being developed and how that will be translated into the permit as effluent limits.
• In addition to the factors allowed to be considered for wasteload allocations (OAR 340-042-0040(6)) EPA has identified a variety of methods for allocating wasteloads amongst point sources. The various Wasteload Allocation approaches are:
1. Equal percent removal (equal percent treatment)
2. Equal effluent concentrations
3. Equal total mass discharge per day
4. Equal mass discharger per capita per day
5. Equal reduction of raw loads (pounds per day)
6. Equal ambient mean annual quality (mg/l)
7. Equal cost per pound of pollutant removed
8. Equal treatment cost per unit of production
9. Equal mass discharged per unit of raw material used
10. Equal mass discharged per unit of production
11. a) Percent removal proportional to raw load per day
11. b) Large facilities to achieve higher removal rates
12. Percent removal proportional to community effective income
13. a) Effluent charges (pounds per week)
13. b) Effluent charges above some load limit
14. Seasonal limits based on cost-effectiveness analysis
15. Minimum total treatment cost
16. Best Available Technology (BAT for industry) plus some level for municipal inputs
17. Assimilative capacity divided to require an “equal effort among dischargers”
18. a) Municipal: Treatment level proportional to plant size
18. b) Industrial: equal percent between best practicable technology and BAT
19. Industrial discharges given different treatment levels for different stream flows and seasons
1 Source: Chadderton, R., Miller, A. and A. McDonnell, 1981. Analysis of Wasteload Allocation Procedures. Water Resources Bulletin 17(5):760-66. (As cited in EPA's Technical Support Document for Water Quality-based Toxics Control (PDF) (26.6 Mb, 335 pages), 1991 (EPA/505/2-90-001).) |
4.7 Flow/ Water Quantity
Flow is a critical component for calculation of loading capacity, load allocations, and wasteload allocations for the TMDL pollutant(s).)
The loading capacity analysis and allocations use a flow level for calculation of loading capacity and this flow level could be used for the flow targets.
Instream flow could be used as a load allocation surrogate with “where feasible” caveat. Note that while the Department typically specifies flows needed for attainment of water quality standards, numeric objectives for flow have not specified as part of the TMDL or its surrogates. Where flow allocation surrogates have been published they have not been quantitative. E.g., 'restore to natural conditions as feasible.'
DEQ’s current policy for flow protection is:
• For the department to apply for in-stream water rights (OAR 690-077),
• Voluntary efforts and
• Integrated Water Resources Strategy.
The department does not name OWRD as a DMA for flow. The department works with OWRD on flow restoration, via the Integrated Water Resources Strategy, and including supporting OWRD programs such as the Allocation of Conserved Water Program.
4.8 Set Margin of Safety
A margin of safety is required for TMDLs.
The margin of safety accounts for uncertainty related to the TMDL and, where feasible, quantifies uncertainties associated with estimating pollutant loads, modeling water quality and monitoring water quality. The TMDL will explain how the margin of safety was derived and incorporated into the TMDL (OAR 340-042-0040(4)(l))
The margin of safety can be either explicit (a specific quantity such as a percentage or quantity of a load) or implicit (using conservative estimates that increase loads from potential sources).
The explicit margin of safety is straight forward and easy to understand, but these values are often difficult to relate to specific uncertainties in the TMDL development process. The implicit methods lack the simplicity of the explicit method, but are often more easily understood and able to relate to uncertainties of input data.
4.9 Address Seasonal Variation
The TMDL must address seasonal variation.
Seasonal variation accounts for seasonal variation and critical conditions in stream flow, sensitive beneficial uses, pollutant loading and water quality parameters so that water quality standards will be attained and maintained during all seasons of the year (OAR 340-042-0040(4)(j)).
Critical conditions may occur at different time during the year and dominant process control pollutant levels vary through the year. These processes include both natural and anthropogenic.
4.10 Reserve Capacity
The TMDL can assign a portion of the loading capacity to reserve, called reserve capacity.
Reserve capacity is an allocation for the increases in pollutant loads from future growth and new or expanded sources. The TMDL may allocate no reserve capacity and explain that decision (OAR 340-042-0040(4)(k)).
In the past, reserve capacity has been set aside for unidentified or future point sources.
There has been increasing interest among certain types of nonpoint sources to be allowed to apply for reserve capacity.
In addition, the TMDL should identify how reserve capacity is to be allocated to sources:
• First come, first served
• Current need
• Future need
• Economic hardship
4.11 Reasonable Assurance
“Reasonable Assurance” rationale must be included in the TMDL document for IR TMDLs in addition to being included in the WQMP.
“Reasonable Assurance” is required as part of the Water Quality Management Plan (Section 5.4 in this document) according to OAR 340-042-0040(4)(l)(J).
Legal basis for inclusion of “Reasonable Assurance” in the TMDL:
Reasonable assurance is implicitly required as part of CWA 303(d)(1)(c) and 301(b)(1)(C). Section 303(d)(1)(C) requires that a TMDL be “established at a level necessary to implement the applicable water quality standards (See also 40 CFR 130.7(c)(1). A TMDL calculates the maximum amount of pollutant loadings a waterbody can receive and still meet water quality standards. Allocation of load between point and nonpoint sources is a policy decision. Section 303(d)(1)(C) requires that the point source-nonpoint source split be at a level necessary to implement the applicable water quality standards. Without a demonstration in the TMDL of “Reasonable Assurance” that the nonpoint source load allocation will be met, there is no assurance that the TMDL equation will add up to a sum that does not exceed a level necessary to implement the applicable water quality standards.
CWA Section 301(b)(1)(C) and EPA’s permitting regulations provide additional support for including “Reasonable Assurance” in a TMDL. Section 301(b)(1)(C) requires that point source permits have effluent limits as stringent as necessary to meet water quality standards. EPA’s permitting regulations echo that requirement and, in addition, require that permits include effluent limits consistent with the assumptions and requirements of any available wasteload allocation (WLA) for the discharge approved by EPA (40 CFR 122.44(d)(1)(vii)(A)&(B)). For WLAs to serve as a basis for a water quality based effluent limit (WQBEL), they must be stringent enough so that with the waterbody’s other loadings they meet water quality standards. In the absence of “Reasonable Assurance” that a TMDL’s LAs will be met, the TMDLs WLAs cannot serve as an effective permitting guide. That can happen if: 1) the TMDLs combined nonpoint source LAs and point source WLAs do not exceed water quality standard based loading capacity, and 2) there is “Reasonable Assurance” that the LA will be achieved. Such a demonstration ensures that an effluent limitation that is consistent with a TMDLs WLA pursuant to CFR 122.4(d)(1)(vii)(B) will also meet water quality standards as required by CWA 301(b)(1)(C) and CFR 122.44(d)(1)(vii)(A).
5.0 WQMP
This chapter provides guidance on what elements are included in Water Quality Management Plan (WQMPs)and how those elements are collected and developed with agencies and local partners. Subsections that address shortcomings of the current WQMPs will provide detailed guidance.
5.1 Overview
The Water Quality Management Plan (WQMP) is an element of a TMDL developed by DEQ as a broad strategy for implementing TMDL allocations to protect designated beneficial uses such as aquatic life, water contact recreation, and drinking water supplies. The primary focus of WQMP is nonpoint source pollution.
OAR 340-042-0040-(4)(l) states the following:
“(l) Water quality management plan (WQMP). This element provides the framework of management strategies to attain and maintain water quality standards. The framework is designed to work in conjunction with detailed plans and analyses provided in sector-specific or source-specific Implementation Plans.
For both Basin Scale and Implementation Ready TMDLs, the WQMP should provide the following:
• Surrogate measures that are clear and easily applied to meet TMDL load allocations
• Information that could be used to identify priority areas for implementation or
• Identify management measures needed to achieve TMDL goals,
• Identify the most effective BMPs for meeting TMDL LA and WLA,
• Set where and when management measures and restoration projects will be implemented to meet water quality restoration milestones,
• Identify the load reduction that is expected and provide estimated load reduction by BMP and pollutant type
• Develop plans for implementation effectiveness monitoring and tracking,
• Ensure the monitoring of management measure installation and effectiveness and a process for evaluating management measures and updating them, if necessary,
• Estimate costs associated with implementation,
• Determine adequacy of DMA implementation strategies for meeting load allocations,
• Select implementation strategy that will provide reasonable assurance for achieving water quality goals, and
• Individual load allocations are given to significant air deposition and land sources of pollutants subject to TMDLs.”
The WQMP should include descriptions of the broad categories of restoration and protection, including long-term vision categories.
• Plans should address either or both, passive and active restoration, as appropriate
• Plans should address structural and programmatic BMPs (see 6.3.1A of this document)
• In addition to addressing existing problem, attainment of load allocations requires looking ahead (e.g., it is much easier to establish a riparian ordinance for future development than to try to fix things during development or after development has occurred)
• Plans should state limiting factors, and whether they are short or long term (e.g., future bridge repair needs may be an opportunity for reconfiguration of the bridge for less channel impact)
5.2 WQMP Elements (Division 42)
The following are WQMP elements as they appear in Division 42 TMDL rule. The description of these elements in Division 42 TMDL rules clarify DEQ’s expectations for the level of detail needed in WQMPs for management strategies and milestones.
5.2.1 Condition assessment and problem description.
• Reference sections of TMDLs with detailed condition assessment and problem description.
• Summarize conditions and problems that are described in TMDLs.
◦ Impaired beneficial uses
◦ Cause of impairment
◦ Pollutant
5.2.2 Goals and objectives
• Include the overarching goal as implementing the TMDLs to meet the WQS and restore impaired uses.
• List objectives that are applicable to the TMDL and measurable.
• Include both, passive and active restoration, as appropriate
• Include prevention (e.g. it is much easier to establish a riparian or LID ordinance for future development than to restore and retrofit)
5.2.3 Proposed management strategies designed to meet the wasteload allocations and load allocations in the TMDL. This will include a categorization of sources and a description of the management strategies proposed for each source category.
• See 5.5 of this document for full discussion
5.2.4 Timeline for implementing management strategies including:
i. Schedule for revising permits
ii. Schedule for achieving appropriate incremental and measurable water quality targets,
iii. Schedule for implementing control actions, and
iv. Schedule for completing other measurable milestones.
• See 5.4 of this document for full discussion
5.2.5 Explanation of how implementing the management strategies will result in attainment of water quality standards
• This section focuses on describing the TMDL technical analysis.
• Provide supporting technical analysis and logical reasons why implementing the strategies in WQMP will result in attainment of water quality standards.
• Explain that, if DMAs and permit holders are able to meet their LA and WLA, the waterbody should be able to meet water quality standards.
• There is no need to cover reasonable assurance for implementation in this section.
5.2.6 Timeline for attainment of water quality standards
• Timelines vary depending on pollutant sources and the extent of impairment. There should be a specific date (or set of dates).
5.2.7 Identification of persons, including Designated Management Agencies (DMAs), responsible for implementing the management strategies and developing and revising sector-specific or source-specific implementation plans.
• Under Division 42, EQC defines “Designated Management Agency (DMA)" as a federal, state or local governmental agency that has legal authority over a sector or source contributing pollutants, and is identified as such by the Department of Environmental Quality in a TMDL.
• DEQ generally appoints agencies that have legal authority, such as Departments of Agriculture, State Lands, Forestry, and Transportation, as well as local governments and federal land management agencies.
• Include a list of DMAs with applicable pollutants, and state DEQ’s expectations for the DMA.
• In some cases, DEQ staff and managers may exempt DMAs from developing TMDL implementation plans due to inadequate resources for providing technical assistance. DEQ will select those DMAs by taking the following factors into consideration.
◦ Pollutant load
◦ Administrative Capacity of the DMA
◦ Projection of future development
5.2.8 Identification of sector-specific or source-specific implementation plans that are available at the time the TMDL is issued.
• Communicate with DMAs and HQ NPS program in advance and ensure inclusion of all existing implementation plans.
• Include a list of existing memoranda of Agreements with DMAs.
5.2.9 Schedule for preparation and submission of sector-specific or source-specific implementation plans by responsible persons, including DMAs, and processes that trigger revisions to these implementation plans
• Submission date of implementation plans needs to be explicitly stated in the WQMP.
• Submission dates are generally due to DEQ 18 months after TMDLs are issued for Basin Scale TMDLs.
• For Implementation Ready TMDLs, the submission dates may vary to accommodate local processes.
5.2.10 Description of reasonable assurance that management strategies and sector specific or source specific implementation plans will be carried out through regulatory or voluntary actions.
• See 5.3 of this document for full discussion.
5.2.11 Plan to monitor and evaluate progress toward achieving TMDL allocations and water quality standards including:
Identification of persons responsible for tracking and monitoring implementation, and
Plan and schedule for reviewing monitoring information and revising the TMDL
• See 5.7 of this document for full discussion.
5.2.12 Plan for public involvement in implementing management strategies.
• During TMDL development, discuss with local group about the level of DEQ resources that are available for the TMDL area.
• Include the role of DEQ in implementing management strategies as well as the level of staff involvement that the Agency will commit.
5.2.13 Description of planned efforts to maintain management strategies over time.
• Describe ongoing efforts such as periodic review of TMDLs, permits, AgWQM Area Plans and Rules, and implementation plans.
• Discuss with management to determine the level and role of staff commitment expected for the TMDL area.
• Clearly describe expected DEQ role and resources for reviewing DMA reports and biennial reviews of AgWQM Area Plans and Rules.
5.2.14 General discussion of costs and funding for implementing management strategies. Sector-specific or source-specific implementation plans may provide more detailed analyses of costs and funding for specific management strategies.
• Discuss how to determine costs for restoration.
• Include a list of both local and national potential funding sources, and potential partners.
• Provide references for assessing costs for management strategies.
• Discuss the need and importance of prioritization both for TMDLs to be done and implementation projects within a basin. (See 5.3.1 in this document for further discussion)
5.2.15 Citation of legal authorities relating to implementation of management strategies.
• Include a list of legal authorities DEQ and DMAs operate under to implement management strategies for the purpose of meeting TMDL load allocations.
• A specific citation of DEQ’s authority for enforcing implementation activities at the land owner level is provided below.
5.3 Reasonable Assurance
“Reasonable Assurance” is required as part of the Water Quality Management Plan according to OAR 340-042-0040(4)(l)(J). In addition, Reasonable assurance is implicitly required as part of CWA 303(d)(1)(c) and 301(b)(1)(C).
• Section 303(d)(1)(C) requires that a TMDL be “established at a level necessary to implement the applicable water quality standards (See also 40 CFR 130.7(c)(1)).
• Allocation of load between point and nonpoint sources is a policy decision. Section 303(d)(1)(C) requires that the point source-nonpoint source split be at a level necessary to implement the applicable water quality standards.
Without a demonstration in the TMDL of “Reasonable Assurance” that the nonpoint source load allocation will be met, there is no assurance that the TMDL equation will add up to a sum that does not exceed a level necessary to implement the applicable water quality standards.
Reasonable assurance could be provided through a variety of ways through voluntary and regulatory programs.
5.3.1 Oregon’s Section 319 Management Plan
• Explain that DEQ and its partners in Oregon have various programs that provide the following in order to control nonpoint sources of pollution.
◦ Financial incentives
◦ Technical assistance
◦ Educational programs
• Acknowledge that estimates of needed funding for NPS implementation in even relatively small watersheds is easily tens of millions of dollars, and that available funds, even with effective leveraging of funds from other sources, do not cover all the needed funds. Emphasize that DEQ addresses shortage of funding for watershed restoration by allocating its resources to prioritize TMDL development schedule and implementation projects within a basin.
5.3.2 DEQ’s regulatory authority
• Oregon’s Department of Justice, attorney general’s office provided a memo describing the relationship of ODA and ODF’s regulatory authorities, and DEQ’s backup authorities for nonpoint source pollution management. See Section 2.2 for references to include in this element of WQMP that demonstrate regulatory certainty.
• Explain that DEQ relies on and has authority to require DMAs to develop TMDL implementation plans and implement management strategies that are specified in the implementation plans.
• State that DEQ begins enforcement process by issuing a Warning Letter if DMAs do not submit Implementation Plan or implement management strategies in a timely manner.
5.3.3 Documenting local partnerships and ongoing implementation efforts to provide reasonable assurance
• Explain that ongoing implementation efforts, local ordinances, and area specific regulatory enforcement tools to implement TMDLs contribute to provide reasonable assurance.
• Reference EPA guidance for Developing Watershed Plans.
5.4 Setting Timelines and Milestones
Include specific implementation timelines and associated milestones in all WQMPs:
• Determine timelines and milestones with DMA and local input during TMDL development process (See flowchart). Milestones will be set for both instream WQ and practices. Administrative capacity and resources should be considered.
• Timelines should be developed for meeting interim goals, benchmarks, and meeting load allocation. Goals and benchmarks need to be measurable.
• Timelines in WQMP should be developed so that they are available for DMAs to develop their sector or source specific Implementation Plans.
• Timelines for new permits and approval of implementation plans should also be included in this section.
• Include a clear goal under timeline element, e.g. a water quality target to achieve at a designated time, such as 5% digression rate of bacteria criterion by end of year 3 of implementation.
• Include clear Milestones under timeline element. Milestones are the end of a stage that marks the completion of a work package, such as install stream fencing along 50% of pasture land with stream access.
• See chapter 12 of Watershed Plans Handbook for further discussion.
• See 5.8 of this document for full discussion of Monitoring and evaluation of goals and milestones.
5.4.1 Considerations and process for setting permit schedule
• Any suggestions from Steve or Greg?
5.4.2 Considerations and process for working with local partners to set timelines and milestones
• Timelines and milestones in WQMPs affect how DMAs and permit holders set their goals for TMDL implementation.
◦ Assess technical assistance needed to support DMAs to meet timelines and milestones
◦ Identify potential funding sources and estimate available funds for local partners
◦ Evaluate the feasibility of local partners’ ability to meet project milestones
• Reference EPA guidance for Developing Watershed Plans.
5.5 Potential Pollutant Reduction Strategies
• OAR 340-042-0040(l)(C) states that “proposed management strategies must be designed to meet the wasteload allocations and load allocations in the TMDL. This will include a categorization of sources and a description of the management strategies proposed for each source category."
• To reduce pollutant loads for Nonpoint Sources, work with local partners and DMAs to develop and select strategies for meeting sector specific load allocations.
• Identify BMPs and conservation actions from DMAs and other partners. Include BMPs proposed or already implemented.
• Evaluate BMP effectiveness – this means evaluation of the proposed BMPs and their sufficiency to meet the load allocations and address pollutants of concern.
• Quantify BMPs into acres, units, and/or design specification that are needed to meet Load Allocations. BMPs should be quantified by DMA and watershed.
• Identify priority areas for implementation of BMPs – consideration should be given to pollution reduction per unit of investment, existing local priorities or restoration plans, local capacity and willingness for implementation, or other key considerations.
5.5.1 Pollutant reduction for Point Sources
• Coordinate with other DEQ programs to plan pollutant reduction from point sources during TMDL development. Include general discussion of the coordination in WQMPs.
A. Permit renewal: Individual, MS4, Industrial, and Construction NPDES, UIC
◦ Work with regional permit writers to plan for permit renewal with TMDL WLA in mind. Make sure to engage appropriate point sources in local groups. See Chapter 4 in this document for full discussion.
B. Trading
◦ Always consider trading as a potential tool to reduce pollution during TMDL development. See DEQ document, Water Quality Trading in NPDES Permits Internal Management Directive for full discussion.
http://www.deq.state.or.us/wq/pubs/imds/wqtrading.pdf
C. Air sources
◦ When air sources are identified as a potential source for water quality impairment, work with Air Quality Division to explore the possibility of air modeling and analysis. If preliminary analysis suggests a significant load from air sources, involve Air Quality Division staff in WQMP development process.
5.5.2 Pollutant reduction for Nonpoint Sources
• For all nonpoint sources of pollution, coordination between DEQ and DMAs to identify priorities for management strategies and leverage each others’ resources is critical.
• See Chapter 6 of this document for full discussion.
• Urban environments function similarly regardless of size and programs they are regulated under. Requirements for urban stormwater control should be consistent within a given TMDL area for DMAs.
5.5.3 Pollutant reduction through other programs
• Coordinate with DEQ programs including those listed below to plan pollutant reduction during TMDL development. Include general discussion of the ongoing coordination in WQMPs.
◦ Source Water Protection
◦ §401 Water Quality Certifications
◦ Pretreatment
◦ Onsite
◦ UIC
◦ Stormwater
◦ Air and land quality programs
5.6 Funding
In general, there is a large gap between needed and available resources for watershed restoration. Estimates of needed funding for NPS implementation in even relatively small watersheds is easily millions of dollars. DEQ’s analysis of funding needs for the Willamette Basin for riparian restoration alone was estimated to be in the billions.
Section 319 monies received annually for the entire state equal roughly $1.5 million and must cover project, design, technical assistance and education costs. Even with effective leveraging of funding from other sources such as BEF or OWEB funds, there is still an extremely large difference between available funds and needed funds. Therefore, there is a need for, and it is critical for DEQ to lead and participate in prioritization of implementation projects within area with TMDLs.
• Include a list of local, regional, and national funding resources.
• If applicable, include DEQ’s funding sources for watershed work such as 319, SRF Stewardship Option, Safe Drinking Water Act funds, and EPA TMDL funds.
• Engage funding agencies and entities in TMDL process as it is critical to align priorities as much as possible.
5.7 Monitoring and Adaptive Management
In WQMP, Describe how DEQ will review the implementation activities outlined in the WQMP and determine whether TMDLs need to be revised. See Figure 13-2 of EPA’s NPS Watershed Handbook.
• Include discussion on types of monitoring that will be necessary to determine implementation progress and trend toward attainment of water quality criteria. Generally there are three types of monitoring that can support evaluation of goals and milestones.
1) Implementation monitoring – this category includes monitoring that is designed to answer the question “Did we accomplish what we said we would in the manner, time, and budget proposed?” This type of monitoring is generally directed toward specific management changes or implementation activities. In WQMP, provide a general implementation monitoring plan that can measure progress toward goals
◦ Define what management measures will be monitored (can add over time)
◦ Define parameters to track for each management strategies
◦ Develop data collection and storage methods
◦ Assign responsibility to parties who will collect, store, and report data
◦ Develop project management charts to assess work flows
◦ Select analysis methods to assess if milestones are met
2) Effectiveness monitoring – within the context of TMDLs, effectiveness monitoring is conducted to as an evaluation of the pollutant load reductions achieved by a particular management strategy or a collection of strategies. Often there are several different ways of working toward a certain goal, some of which will achieve greater improvement than others. In WQMP, include a general water quality monitoring program that can measure progress toward goals. If available when WQMPs are being drafted, include details such as:
◦ Locations of potential monitoring sites
◦ Conditions (hydrologic, seasonal, land management) when samples will be collected
◦ Minimum sample size needed to assess if goal is met
◦ Technical needs for collection and analysis of samples
◦ Responsibility to parties for collecting, storage, and transfer of samples for analysis
◦ Who is responsible for analysis of sample results
◦ Data analysis methods to be used to assess if goal is met
3) Validation monitoring – this category of monitoring is designed to answer the question “Were the original assumptions we made correct?” During a TMDL process, assumptions about how a watershed functions are often made based on available data and best professional judgment. Collection of additional data helps to increase our understanding of environmental processes and can be used to better inform the original assumptions.
• Be clear about DEQ’s resources for monitoring when communicating to local stakeholders and tribal nations, and explicitly state in WQMP.
• Include DEQ’s expectations for monitoring for DMAs, permittees, and other local partners.
6.0 TMDL Implementation
TMDL Implementation requires joint effort by point and nonpoint sources. TMDL implementation is accomplished through renewal and implementation of permits to reflect wasteload allocations, implementation of various management strategies by DMAs, and efforts by local partners that contribute to pollutant load reductions.
This chapter focuses on TMDL implementation for nonpoint sources, and sets guidelines for providing technical assistance to DMAs and local partners, evaluating and approving implementation plans for both Implementation Ready and Basin Scale TMDLs, and assessing an overall progress toward achieving TMDL goals using TMDL implementation information.
6.1 Overview
OAR 340-042-0080(1) states:
Implementing a Total Maximum Daily Load
(1) Management strategies identified in a WQMP to achieve wasteload and load allocations in a TMDL will be implemented through water quality permits for those sources subject to permit requirements in ORS 468B.050 and through sector-specific or source-specific implementation plans for other sources. WQMPs will identify the sector and source-specific implementation plans required and the persons, including DMAs, responsible for developing and revising those plans.
For nonpoint sources, designated management agencies (DMAs) are required to submit TMDL implementation plans to DEQ for approval as part of the WQMP framework unless specified in a state statute and Division 42 TMDL rule. TMDL implementation plans can be a TMDL-specific document or parts of existing plans or programs that contain the essential elements of TMDL planning as specified in the TMDL rule and described in this Chapter.
6.2 Designated Management Agencies (DMAs) and their Programs for implementing TMDLs
This section describes roles and programs of entities that are commonly named DMAs for implementing TMDLs. DMAs other than Departments of Agriculture and Forestry are responsible for submitting and implementing TMDL implementation plans unless specified otherwise in applicable TMDLs.
6.2.1 Local Governments
• Oregon cities, counties, and Metro (Portland Metro Area) have authority to regulate land use activities through local comprehensive plans and related regulations or ordinances. This authority begins with a broad charge given to them by the Oregon Constitution and the Oregon Legislature to protect the public’s health, safety, and general welfare.
• When developed to implement TMDL management strategies, land use planning policies in comprehensive plans and refinement plans - such as stormwater master plans - and the requirements in local ordinance to administer these policies provide an example of reasonable assurance that a city/county’s management strategies will contribute to meeting the nonpoint source load allocation.
• As part of TMDL implementation effort, DMAs such as municipalities and cities develop programs, ordinances and codes as TMDL implementation strategies.
• In addition to establishing local regulations, local governments and municipalities and Portland Metro are expected to conduct its operations and manage lands under their jurisdiction to meet load allocations.
6.2.2 State Regulatory Agencies
A. Department of Environmental Quality (DEQ)
• DEQ issues and enforces NPDES permits. When TMDLs are developed, wasteload allocations are incorporated as effluent limits to NPDES permits. See NPDES related IMDs for full discussions.
• DEQ also issues and enforces Municipal Separate Storm Sewer System (MS4) Discharge Permits.
• DEQ is responsible for issuing and enforcement of §401 WQ Hydroelectric and Dredge and Fill Certifications. Where there are approved TMDLs, DEQ takes Load allocations into consideration when issuing WQ certifications.
• DEQ regulates On-Site Septic Systems through permitting except where delegated to specific county.
• In addition, DEQ regulates various activities that do not require NPDES permits, and WPCF Permitting and Enforcement. Depending on the sources, DEQ’s air and land sources
B. Department of Forestry (ODF)
• ODF regulates commercial forest practices under Oregon Forest Practices Act. There is a provision for establishing basin specific rules if existing rules are not sufficient to meet TMDL load allocations or water quality standards. DEQ and ODF coordinate TMDLs through a 1998 Memorandum of Agreement (MOA). The MOA is currently being updated.
• ODF also manages most state-owned forestlands and administers forest management on Common School Fund lands on behalf of the Department of State Lands and the State Land Board. – e.g. Tillamook State Forest
C. Department of Agriculture (ODA)
• ODA is the DMA responsible for regulating agricultural activities that affect water quality. DEQ and ODA coordinate TMDLs and agricultural planning through a 1998 Memorandum of Agreement (MOA). The MOA is currently being updated.
• ODA has authority to develop state-specific pesticide labels for current use pesticides. Depending on the pollutant, ODA’s Pesticide Division may be involved in addition to ODA’s Water Quality Program to strategize pollutant reduction to meet load allocations.
D. Department of State Lands (DSL)
• As a regulatory agency, DSL is responsible for administration of Oregon's Removal-Fill Law to protect, conserve and allow the best use of the state's water resources. It generally requires a permit from DSL to remove, fill or alter more than 50 cubic yards of material within the bed or banks of waters of the state. There is no threshold for removal-fill on streams that are identified as Essential Salmonid Habitat (ESH). Developed in collaboration with ODFW, DSL has a ESH map identifying these stream and DSL permit staff can assist in determining which streams are ESH.
• DSL also holds public owned lands in trust and manages these lands.
E. Department of Geology and Mineral Industries (DOGAMI)
• DOGAMI regulates mining activities including aggregate mines and many are located in the flood plain of rivers.
6.2.3 State Land Management Agencies
A. Oregon Department of Transportation
• In addition to managing state owned lands, ODOT
B. Oregon Department of Aviation
C. Parks and Recreation (OPRD)
• OPRD is responsible for land stewardship, overseeing Oregon scenic waterways, several permit programs, and park plants and animals.
D. Oregon Marine Board (OMB), e.g. boat ramps
• In addition to managing state owned lands.
6.2.4 Federal Regulatory Agencies
A. Army Corps of Engineers (ACOE)
• Under Section 404 of the Clean Water Act (CWA) and Section 10 the Rivers & Harbors Act (RHA), the Corps issues permits for projects that impact waterways and wetlands. Although there is some overlap in the waterways and wetlands covered by the administration of these two laws, more waterways and wetlands are regulated under Section 404 of the CWA than Section 10 of the RHA since the term navigable waters under the CWA and RHA have somewhat different meanings.
B. Bureau of Land Management (BLM)
• BLM issues various leases and approves plan of operations. Those leases and plan of operations should take TMDL load allocations into consideration.
• BLM also has entered into a MOU with DEQ, and develops and submits TMDL Implementation Plans called Water Quality Restoration Plans for DEQ approval.
C. USDA Forest Service (USFS)
• USFS issues various leases and approves plan of operations. Those leases and plan of operations should take TMDL load allocations into consideration.
• USFS had entered into an MOA in 2003 with DEQ. USFS develops and submits TMDL Implementation Plans called Water Quality Restoration Plans for DEQ approval.
6.2.5 Federal Land Management Agencies
There are a number of federal agencies that manage public lands. Following are an example of those federal land management agencies that are designated management agencies.
A. US Fish and Wildlife Service (USFWS)
B. Bureau of Reclamation (BOR)
C. Department of Defense (DOD), e.g., Umatilla Chemical Depot
D. National Park Service (NPS)
E. NOAA, e.g. Newport Facilities
6.2.6 Special Districts
A. Irrigation, Drainage, and Water Improvement Districts
• Under various Oregon Revised Statutes, irrigation, drainage, and water improvement districts are authorized to handle irrigation and drainage of waters for various purposes including flood control, water pollution control, and fish and wildlife resources. (ORS 545, 547, and 552)
6.3 Other programs that support goals of TMDLs
There are many programs that share similar goals to the TMDL program. The following are a few examples of those programs.
6.3.1 Oregon Plan for Salmon and Watersheds
In 1997, the Oregon Legislature and Governor established the Oregon Plan for Salmon and Watersheds in order to protect populations of various salmonid species with the support and participation of a wide spectrum of stakeholders and tribal nations from all sectors and regions of the state. The effort is still being made today.
6.3.2 Oregon Conservation Strategies
Oregon Conservation Strategy provides information on at-risk species and habitats, identifies key issues affecting them, and recommends actions. The Strategy could be considered when identifying priority areas for TMDL implementation.
6.3.3 Integrated Water Resource Strategy
In 2009, State legislature directed the Oregon Water Resources Department to develop a state-wide, Integrated Water Resources Strategy (IWRS) to better understand and meet Oregon’s water quantity, water quality, and ecosystem needs by the end of 2012. DEQ is a partner in the effort, and once finalized, the strategy should be considered when planning TMDL implementation.
6.4 Evaluating the adequacy of Implementation Plans
Implementation Plans are submitted by local governments, state agencies other than ODA and ODF, federal agencies, and special districts. DEQ is required to evaluate the adequacy of implementation plans as specified in a TMDL. For both Basin Scale and Implementation Ready TMDLs, DEQ should use the following criteria to determine the adequacy of the plan for approval:
• Includes Implementation Plan elements specified in Division 42 TMDL rule,
• Includes WQMP requirements
• Addresses all the potential sources of pollution within their jurisdiction of the plan (or referenced in other plans and/or permits),
• The management strategies are reasonably expected to be effective and can be measured, and
• Demonstrates how the TMDL load allocations will be achieved
Local Governments regardless of size and programs they are regulated under should address and meet requirements of 6 minimum stormwater control measures described in the NPDES MS4 Phase II Permit.
For those entities that are named DMAs in a number of TMDLs such as ODOT, BLM, and USFS, DEQ has gained efficiencies by negotiating memoranda of agreements. As needs and opportunities arise, DEQ should pursue opportunities to streamline processes.
Federal Land Management Agencies such as BLM and USFS have agreements with DEQ for assisting in development of TMDLs as well as streamlining TMDL implementation for land under their management.
6.4.1 Implementation Plan Elements (Division 42)
The TMDL Implementation Plan should include all elements identified in OAR Division 42 (http://arcweb.sos.state.or.us/rules/OARs_300/OAR_340/340_042.html) For both Basin Scale and Implementation Ready TMDLs, TMDL Implementation plans are required to include the following elements under Division 42 TMDL rule 340-042-0080(3).
(A) Identify the management strategies the DMA or other responsible person will use to achieve load allocations and reduce pollutant loading;
(B) Provide a timeline for implementing management strategies and a schedule for completing measurable milestones
(C) Provide for performance monitoring with a plan for periodic review and revision of the implementation plan;
(D) To the extent required by ORS 197.180 and OAR chapter 340, division 18, provide evidence of compliance with applicable statewide land use requirements; and
(E) Provide any other analyses or information specified in the WQMP.
6.4.2 Adequacy of Implementation Plans
The following information should be included in TMDL Implementation Plans. Although the Division 42 TMDL rules guide TMDL implementation plans to include important elements, supplement the list by including the following elements in the WQMP. The following information in the TMDL Implementation Plans will ensure that the plans include necessary information for the DMAs to be strategic and able to track and evaluate effectiveness of their TMDL implementation efforts.
See 6.4.3 and other guidance documents for further discussions.
• Identify the management strategies the DMA or other responsible person will use to achieve load allocations and reduce pollutant loading;
◦ For urban stormwater DMAs that are not covered under a MS4 permit, the following general stormwater control measure categories should be addressed in Implementation Plans with adjustments to the number and timing of the individual controls within each category based on the size of the DMA, population density, high growth or growth potential, and other applicable local factors such as infrastructure age and design or percentage of high pollutant loading land use types.
1. Public Education and Outreach on Stormwater Impacts.
2. Public Involvement/Participation.
3. Illicit Discharge Detection and Elimination.
4. Construction Site Stormwater Runoff Control.
5. Post-construction Stormwater Management in New Development and Redevelopment.
6. Pollution Prevention in Municipal Operations.
◦ List types of management strategies, additional monitoring, source analysis, implementation of practices, education
◦ For Implementation Ready TMDLs, the TMDL will provide the pollutant loads reduction needed by TMDL listed pollutant(s) and source(s) and the estimated pollutant load reduction by recommended most effective and other recommended BPMs
◦ Management strategies needed to achieve TMDL goals, considering both passive and active restoration as well as prevention
• Where (provide map) and when management strategies and restoration projects will be implemented to meet water quality restoration milestones,
• Identify priority areas for implementation
• Reasonable assurance for achieving load allocation applicable to DMA
• Estimated costs associated with implementation
• Plan for implementation tracking and if applicable, effectiveness monitoring
• Limiting factors, and whether addressing these are short or long-term strategies (e.g., future bridge repair needs may be an opportunity for reconfiguration of the bridge for less channel impact)
The following documents set expectations and provide guidance for DMAs to develop TMDL implementation plans in detail.
DEQ TMDL Implementation Plan Guidance – for State and Local Government Designated Management Agencies, May 2007 (http://www.deq.state.or.us/WQ/TMDLs/docs/impl/07wq004tmdlimplplan.pdf)
Draft Guidance for TMDL Implementation Plan Development for Urban/Rural Residential Land Uses within the Coastal Zone Management Area (Draft TMDL Implementation Plan Coastal Guidance) (In development), and the TMDL WQMP
6.4.3 Negotiating the level of detail in implementation plans based on DMA’s capacity
DEQ expects many of the water pollution problems being addressed through TMDLs will take several years or decades to be resolved. In addition, DEQ knows that some DMAs, particularly smaller entities, have limited resources, authority, and/or political support to develop and implement a comprehensive TMDL Implementation Plans.
A. Exemptions
• DEQ prefers to work with smaller DMAs to develop a customized TMDL Implementation Plan suited to the magnitude of their contribution to the problem rather than consider exemptions. However, DEQ also recognizes that the authority and level of effort necessary to prevent water pollution varies greatly from one DMA to the next. As such, DEQ may elect to exempt specific entities from implementation plan requirements.
• As part of the TMDL, development process and specified in the TMDL WQMP; or after the TMDL is adopted, and if DEQ believes, there is sufficient reason to justify an exemption.
• Note, however, that an exemption from the plan requirement does not negate the responsibility of the DMA to prevent their activities from violating water quality standards.
B. Assessing Capacity of DMAs
Potential pollutant load and the DMA’s need for technical assistance compared to potential load reduction should be considered when setting expectations for DMAs to develop implementation plans.
◦ DEQ prefers to work with smaller DMAs to develop a customized TMDL Implementation Plan suited to the magnitude of their contribution to the problem.
◦ It may also be necessary for DMAs to prioritize among the strategies, if resources are limited by addressing some sources of pollution before others or focusing implementation efforts in a particular geographic area.
◦ To the extent possible, the selection of priorities should be driven by the greatest opportunities for achieving pollutant reductions. As such, DEQ may elect to exempt specific entities from implementation plan requirements.
◦ The six minimum measures should be phased in through time depending on population size of DMA, their contribution to the pollution problem, and the rate at which problem is growing. The purpose of this is to guide/require DMAs to work on early action items that are most meaningful and effective for meeting load allocations.
◦ Given their limited capacity, small DMAs (e.g., population less than 5,000) should not be expected to implement the construction site stormwater control minimum control measure as described in the first cycle of the NPDES MS4 Phase II Permit. Alternatively, these small DMAs should be expected to require that developers provide proof of NPDES 1200-C Permit coverage for development and redevelopment that disturbs one acre or more, or less than one acre if part of a larger common plan of development or sale and identify a process to inform DEQ of erosion and sedimentation problems on construction sites in their jurisdiction.
◦ All basin coordinators should put their approved implementation plans on a SharePoint site and fill in the “Approval Checklist Matrix”. The purpose is for DEQ to track the criteria for approval of implementation plans for consistency across basins and regions so that we are requiring similar rigor from DMA implementation plans.
6.4.4 Implementation Plan approval process
Describe a recommended timeline and process for implementation plan review and approval.
The due date for the TMDL Implementation Plans is described in the WQMP section of each TMDL.
• Typically, the due date for submitting completed plans is 18 months following DEQ’s issuance of a TMDL.
• DEQ is required to notify DMAs, affected parties, and others by letter of the plan due date within 20 days after the TMDL is issued as an EQC Order.
After DEQ receives the plan, DEQ will acknowledge receipt of the plan by letter and will strive to review it within 60 days.
• If the plan cannot be reviewed within 60 days, DEQ will let the DMA know when the review will be undertaken.
• The plan will be reviewed to ensure that it includes all required components and adequately addresses known or suspected sources of pollution under the DMA’s jurisdiction.
• If the plan is found to be unsatisfactory, DEQ will identify which portions of the plan are considered inadequate, return the plan and identify a timeframe for resubmitting the plan. (To the extent possible, DEQ will provide resource materials and technical assistance to those needing help to complete the plan.)
• After receiving a satisfactory plan, DEQ will send the DMA a letter of approval.
• The approval letter may also include recommendations for additional actions the DMA should consider or undertake or DEQ’s expectations of things to be addressed in a future update of the plan.
6.4.5 Compliance and Enforcement
When DMAs do not voluntarily comply to develop and submit a TMDL Implementation Plan, DEQ may take enforcement actions for DMAs other than ODA and ODF The real intent is to work cooperatively with DMAs, including assisting them in developing their plans and working through implementation issues. It is DEQ’s goal that this partnership approach will foster incentives for DMAs to implement the TMDL. Enforcement would only be used as measure of last resort when cooperative endeavors are not successful.
Consequently, the proposed DEQ enforcement actions noted above do not apply to activities under the control of the Oregon Department of Agriculture and the Oregon Department of Forestry. This is consistent with the Total Maximum Daily Load Rule, OAR 340-042-0080.
The TMDL is issued as an Order and identifies all DMAs required to submit a TMDL Implementation Plan and when each TMDL Implementation Plan must be submitted to DEQ for approval. The DMA has 60 days from the issuance of the TMDL to appeal the issuance of the TMDL.
Step 1: Notification to DMA.
• Within 20 days of issuing the TMDL, DEQ sends a letter to each DMA indicating when a TMDL Implementation Plan must be submitted to DEQ. The due date is specified in the TMDL.
Step 2: Interim Activities Until Due Date of TMDL Implementation Plan.
• After Step 1 and until the TMDL Implementation Plan is due, the DEQ TMDL basin coordinator will periodically check in with each DMA to determine progress and provide technical assistance as necessary. If there are indications that a DMA will not meet the due date for Plan submission to DEQ, DEQ will send a letter to the DMA to explain DEQ’s concerns.
• If it is beyond the DMA’s reasonable control to meet the submission deadline, DEQ may consider entering into a Mutual Agreement and Order that would give the DMA more time to develop its Plan. DEQ staff should confer with OCE before offering to negotiate a MOA with a DMA.
Step 3: Warning Letter with Opportunity to Correct.
• Failure of the DMA to submit its TMDL Implementation Plan on time is a Class II violation. Class I violations are considered to be the most serious violations and Class III violations are the least serious.
• The enforcement guidance requires DEQ to send the DMA a Warning Letter with Opportunity to Correct requesting that the DMA submit a Plan or an acceptable proposed schedule for completion of a Plan by a specified date.
• The Warning Letter states that if the DMA does not correct the violation, the violation may be referred for formal enforcement action that could include civil penalties and a compliance order. (Note: If the plan is not received by DEQ by the requested time, then Step 4 will be instituted. Moreover, if the response to the Warning Letter includes an unacceptably long alternative schedule, a follow-up letter will be sent indicating that the DMA needs to modify its schedule).
• Finally, if the DMA does not submit a new date, DEQ will identify a new submittal date in a Department Order (Step 5).
Step 4: Pre-Enforcement Notice.
• If the TMDL Implementation Plan is not submitted within the period indicated in the Warning Letter, or if the response is inadequate, DEQ will send the DMA a Pre-Enforcement Notice. This letter indicates that the matter has been referred to DEQ’s Office of Compliance and Enforcement for formal enforcement action that may include issuance of a civil penalty assessment and a Department Order.
• Concurrent with the Pre-Enforcement Notice, DEQ staff will send an enforcement referral to DEQ’s Office of Compliance and Enforcement.
Step 5: Implementation of the DEQ-Approved TMDL Implementation Plan.
• Once DEQ has approved the TMDL Implementation Plan, the DMA is required to implement the Plan.
• Failure by a DMA to comply with its approved Water Quality Implementation Plan is a Class II violation.
• DEQ’s enforcement guidance, on how DEQ will handle this violation, is the same as discussed above under Step 3 (for failure to timely submit a Plan).
6.5 Guidelines for evaluating the adequacy of AgWQMAP and Rules
ODA employs Agricultural Water Quality Management Area Plans (AgWQMAP) and associated rules to implement TMDLs throughout the state. Periodic review of the progress of AgWQMAP implementation is in rule (OAR 603-090-0020) and the Area Plans are reviewed every two years.
Local Management Agencies (LMA) are funded to conduct outreach and education, develop individual farm plans for operations in the planning area, work with landowners to implement management practices, and help landowners secure funding to cost-share water quality improvement practices. Progress reports, which are submitted to the Board of Agriculture after the biennial review process, are developed based on data collected by Local Management Agencies and ODA in an effort to evaluate progress on the implementation of the plans and rules. Reports to the Board of Agriculture and Director will include statistics on numbers of farm plans developed and types of management practices being employed. These reports are available to DEQ for review in assessing implementation progress.
Some of the local advisory committees and local management agencies are beginning to track rule compliance and monitor effectiveness of implementation efforts. DEQ expects ODA to have programs and plans to meet TMDL Load allocations.
6.5.1 Biennial Reviews and Interim Check-ins
Due to state statutes applicable to agriculture, ODA does not submit implementation plans to DEQ. Rather, ODA revises and implements AgWQM Area Plans in response to applicable TMDLs. DEQ reviews and provides comments on the AgWQM Area Plan and Rule during biennial review in order to ensure that Area Plans and Rules, when implemented, will result in attaining WQS and TMDL LAs. DEQ should also participate, as invited, with subcommittees or executive committees of Local Advisory Committees (LACs) that meet more frequently than biennially to monitor progress, review data, and modify strategies. DEQ does not have authority to approve area plans and rules, but is encouraged to comment on them. Further, if there are issues related to the adequacy of area plans and rules to meet TMDL load allocations, DEQ will ask EQC to petition ODA to review area plans and rules.
When working with ODA during biennial reviews, take the following steps:
• Request that the ODA water quality specialist provide the biennial report to DEQ with sufficient time to review before biennial LAC review meeting.
• Request that the biennial report contain the following:
Referenced load allocation for each TMDL pollutant
Management strategies implemented within each 6th field HUC with a focus on agricultural land use
What TMDL pollutants each management strategy addresses
Status of attaining mission/goals/objectives in Area Plan
▪ Effectiveness monitoring (i.e., impact evaluation) results, if any, from modeling of implemented management practices Total pollutant load reduced (within each 6th field HUC) from management strategies implemented (if modeling data is available)
▪ Milestones (i.e., process indicators) met, with an explanation for those not met
• List of accomplishments should provide a statement of work specific for each SWCD.
• The responsibility for tracking the accomplishments by SWCDs should be borne by ODA, and tracking should be by water shed or sub-watershed so it can be linked to water quality data to ensure AgWQMAPs are meeting load allocations.
• ODA should consider using NRCS’s practice-based tool to evaluate the load reduction such as ArcSWAT.
• The AgWQMAP should include a plan element for a progress report on the implementation of the area plan and this progress report should be available for DEQ to evaluate during the biennial review.
◦ The framework for the reporting progress should be organized in a matrix showing the following elements: TMDL load allocation, Area Plan Rules (characteristics to achieve), AgWQMAP goals/objectives, strategies/management practices, timeline for strategy/management practice implementation, process indicator (see 6.4.3 below), and a brief summary of results during the last two years.
◦ The report should also include an evaluation of the Area Plan’s impact (see 6.4.3) when management practice es are implemented.
• The implementation of the area plan as summarized in the progress report coupled with a summary of the process indicators achieved and a summary of the impact evaluation provides assurance that ODA is working to attain WQS and TMDL LAs.
6.5.2 Work agreements between ODA and LMA
ODA negotiates scope of work with SWCDs to improve impaired water quality and support implementation of TMDLs. Basin Coordinators provide technical assistance to SWCDs, as invited.
• Scopes of work should include geographic or some other way to prioritize outreach and projects
• Tasks in the scope of work should implement strategies that achieve a pollutant reduction or desired land characteristics from Area Plan rules.
• Should include annual timeline with relevant grant deadlines
• Should include monitoring design, maps of monitoring sites, and QA (or reference a separate QA Plan) for measuring the impact of the Area Plan implementation or for modeling the impact (i.e., estimated load reduction) of targeted management practices.
• Work agreements should target a specific geographical area and channel a significant percentage of the available resources to this area in an effort to more clearly demonstrate the impact of ODA’s effort (see discussion on process indicators and impact evaluation in 6.4.3).
◦ The target area should be determined using available monitoring data, suggestions from watershed councils, and any other studies, aerial photography etc. that identify potential sources of TMDL pollutant loading.
◦ The targeting of a specific geographical area should create opportunities for modeling and for monitoring studies to calibrate pollutant load reductions estimated using modeling (see 6.4/3), and this should provide ODA with information to include in their impact evaluation of their efforts to meet load allocations.
• ODA’s scope of work should identify what TMDL load allocations, Area Plan rules (i.e., characteristics to achieve), goals and objectives that will be implemented by the strategies/management practices proposed in the work agreement.
• Work agreements should include tasks for collecting data for the indicators of progress and, if appropriate, tasks for conducting an impact evaluation (see 6.4.3) identified in the AgWQMAP monitoring program and needed for ODA’s progress report.
6.5.3 Minimum requirements for AgWQMAP and Rules for implementing TMDLs
Insert TMDL Development flowchart in appendix. Describe how DEQ determines adequacy of Area Plans and Rules.
• Update TMDL information, as necessary.
• If TMDL WQMP lists particular strategies that will meet load allocations, indicate which of those strategies will be implemented in the next 2-year cycle.
• List/map characteristics of subwatersheds (6th field): crop types, soil characteristics, drainage density, etc.
• Acknowledge load allocations/surrogate measures for agricultural land.
• Include as a table or text:
◦ List agricultural practices that are sources of each TMDL pollutant
◦ Area rule that will reduce pollution from each source
◦ Identify target reductions from each source to meet load allocation.
◦ List management strategies/practices designed to reduce pollutant loading and which TMDL pollutants they pertain to
◦ Timeline for implementing each strategy
◦ Describe methods for monitoring progress and effectiveness (e.g., quantifying/estimating load reductions achieved by plan implementation)
◦ Identify interim benchmarks or milestones - details may be in scopes of work.
• Identify all SWCDs involved as LMAs (if Ag Area covers more than one county).
• Specify what ODA wants to achieve and how they will measure their accomplishments against their goals.
• Reporting - describe format of biennial report and intended audience.
• This is necessary for adaptive management. Describe two-year outreach strategy - more detail may be in scope of work.
• Reporting and evaluation—ODA water quality staff should inform local Basin Coordinators and DEQ Headquarters staff when Biennial Reviews have been completed and provide a copy of or website link to the Review.
Division 340-042-0080 (3) | Division 603-090-030 |
Strategies | Description of geographic area covered List water quality issues of concern List of current beneficial uses impaired Goal to prevent water pollution/erosion to achieve WQ standards Pollution prevention/control measures deemed necessary |
Timeline | Schedule for implementation of necessary measures |
Performance monitoring and review | • Strategy for ensuring measures are implemented • Rules must be sufficient to prevent and control water pollution |
Compliance with land use requirements | |
Analyses or information specified in WQMP |
• Area plans should clearly identify in a table how the Area Plan Rules will address the TMDL load allocations and the recommended TMDL WQMP management strategies for Agriculture using the following format:
TMDL LA | Area Rules (Characteristics to Achieve) | Recommended TMDL WQMP management strategies for Agriculture | Plan Goals | Plan Objectives | LAC Strategies | Management Practices (if applicable) | Timeline |
◦ ODA should draw from the activities listed in the TMDL’s Water Quality Management Plan (WQMP) that are provided by DEQ to meet the load allocations (e.g., Willamette TMDL, Chapter 14, Appendix 14.B).
▪ Note: For this recommendation to be effective, our WQMPs need to be clearer as to what management strategies meet the load allocation. For example, in the Willamette TMDL, we recommend the following management strategies “protect and restore buffers, riparian and wetland areas” and “incorporate grazing management measures into AgWQMAP.” To address these recommended activities, ODA developed a Southern Willamette Valley Area Plan that recommended a BMP for rotational grazing in riparian areas which is counterproductive for complying with the load allocation for temperature and bacteria. In this example, DEQ’s recommended management strategy to “protect riparian areas etc.” needs to further identify the agricultural operations that need to be excluded to protect these areas.
◦ There should be a close correlation between the Area Plan’s goal, objectives, strategies for Plan implementation, and proposed management practices.
• The AgWQMAP should have a monitoring program that includes the identification of process indicators (i.e., how ODA and its partners are implementing the Area Plan) for each strategy/management practice and that includes a description of how ODA will conduct its impact evaluation (i.e., how effective is the implementation of the Area Plan’s management practices in meeting the load allocations) using modeling (see examples below) and/or the results of BMP effectiveness studies. .
◦ Examples of Process Indicators:
▪ Number of trainings provided and number of trainees attending.
▪ Number of compliance visits.
▪ Miles of riparian fencing installed.
◦ Examples of Impact Evaluation:
▪ Area of agricultural land controlled by a riparian buffer or vegetated filter strips and the estimated pollutant load reduction achieve by this control using The Vegetated Filter Strip Model: http://abe.ufl.edu/carpena/vfsmod/
▪ Quantify the impact of implemented agricultural management practices in a watershed on sediment using the SWAT Model:http://kieser-associates.com/uploaded/pawpaw_swat_modeling_report_final_v4.pdf
▪ http://swatmodel.tamu.edu/software/swat-model
◦ Studies of BMP effectiveness for various controls such as manure management to obtain estimates of pollutant reductions achieved by these controls and to calibrate the models used in ODA’s impact evaluation.
• Determination of Area Plan adequacy using the following review criteria:
◦ Do the Area Plan’s goals, objectives, strategies, and management practices refine the TMDL WQMP’s recommended management strategies?
◦ Is the proposed management practice capable of meeting the LA and is it a currently accepted/recommended agricultural management practice?
◦ Does the management of manure and heavy use areas avoid triggering UIC requirements or comply with UIC prohibitions?
◦ Does the management practice conflict with other proposed practices?
◦ Does the process indicator correspond well with the strategy/management practice?
◦ Does the evaluation of the Area Plan’s impact estimate/assess the load reduction achieved by the implementation of management practices?
6.5.4 Sources for BMP effectiveness
List the models and other tools available to estimate load reduction. Describe general lack of information around BMP effectiveness. Explain the need to compare WQ and modeling in order to adjust milestones and BMPs in order to meet instream WQ goals.
• STEPL
• ArcSWAT
• Vegetated Filter Strip Model
6.5.5 Process for Conflict resolution
The process will be negotiated through development of MOA with ODA.
6.6 Guidelines for evaluating the adequacy of FPA Rules
6.6.1 FPA Reviews during TMDL development
Purpose of the evaluation is to determine if current or proposed rules are adequate to meet the load allocations or water quality standards.
The evaluation must consider the following factors:
• Determine evaluation, study design, and data collection needs (may include modeling or statistical approach). Evaluation and study design should be coordinated with ODF and stakeholders as well as tribal nations.
• Temperature evaluation methods: Heat Source modeling; Control-Impact or Before-After/Control-Impact studies by ODF or DEQ (e.g. RipStream); Cooperative Monitoring, Evaluation, and Research Committee (CMER) studies in Washington state; meta-analysis of prior studies, and studies published in the literature.
• Turbidity/Bedded Sediment evaluation methods: Control-Impact or Before-After/Control-Impact studies by ODF or DEQ; modeling (GRAIP or WARSEM for roads, HSPF for logging and yarding); analysis of existing data (e.g. Public Water System turbidity data); meta-analysis of prior studies, and studies published in the literature.
• Pesticide evaluation methods: Forestry-specific runoff, drift, and groundwater transport studies; forest sector-specific literature review or meta-analysis of existing studies; modeling of drift and/or runoff using models appropriate for and calibrated with forest sector data and site conditions. Carrier compounds and ‘inert’ ingredients (e.g. diesel and alkyl-phenols) should also be evaluated.
• Analysis must result in pollutant loading at the harvest scale and cumulatively or watershed wide.
• Pollutant loads must be quantified based on:
• existing conditions; and
• the conditions that exist or would exist under the exact FPA measures backed by regulatory authority.
• Evaluation should be informed by and make use of literature from studies in Oregon or other relevant states and/or provinces. In some cases, a review of published and state agency literature may be sufficient to evaluate BMP efficacy.
6.6.2 Minimum requirements to implement TMDLs
Meeting FPA rules is the minimum required, but if evaluation indicates more is needed, then DEQ will communicate that to ODF. Monitoring will be needed to track implementation and evaluate program effectiveness. For each TMDL, the following are necessary:
• An evaluation showing FPA rules will meet water quality standards temporally and spatially.
• List/map 6th field characteristics. Determine if any have unusual characteristics that require special practices to meet LAs.
• Active restoration needs should be identified and prioritized. The basis for those priorities should be explained and restoration activities should have timelines. Funding sources should be identified.
• ODF and DEQ should cooperatively agree on a monitoring plan for rule compliance, restoration implementation, and water quality.
6.6.3 Sources for BMP effectiveness
Published literature, state and federal agencies in the United States and Canada, modeling with appropriate methodologies.
6.6.4 Process for Conflict resolution
The process will be negotiated through development of MOA with ODF.
6.7 Tracking practices and actions to meet load allocations
When planning TMDL implementation, the following considerations should be made and documented for internal and external communications. Once documented, these decisions are considered DEQ’s commitment for TMDL implementations. When changes need to be made due to budget or shift in agency priorities, communicate such changes to DMAs and partners with revised expectations for them.
• DEQ’s resources available to interact with DMAs (schedule, staff involvement, appropriate activities, etc.)
• Appropriate monitoring mechanisms specific to the water quality goals and implementation strategies applicable to the basin in question
• Tools to identify appropriate action areas and levels of priority
• Tools to identify the level of implementation required and timescale
• DEQ role in specific project identification and prioritization
• DEQ collection of data from implementation (either from DEQ monitoring efforts or from data submitted by DMAs)
• DEQ mechanisms for storing/compiling data
• DEQ’s role in assessing data and interpreting water quality trends
• DEQ’s role in relaying their findings to DMAs and other appropriate stakeholders and tribal nations
• DEQ’s role in determining future actions
• DEQ’s role and responsibility in enforcement actions where implementation is not proceeding as needed or is not achieving the desired outcomes
6.7.1 Models to identify priority areas and quantity of practices needed
• HSPF or other watershed models
• Bayesian network models or other statistical methods
• GIS based processes
List and describe models that are available to support implementation tracking and evaluation of program effectiveness.
6.7.2 Assistance to DMAs and source sectors to quantify management strategies needed to meet load allocations.
• Technical resources to design practices
• Project management support for overseeing implementation
• Development of proposals for various funding sources
6.7.3 Assistance to DMAs and source sectors to develop specific timelines and milestones based on quantified management measures and TMDL timelines and milestones
DMAs’ implementation plans need to include timelines and milestones that contribute to timelines and milestones in the WQMP. Provide examples of milestones that are measurable. If further source analysis is needed to identify priority areas, for example, timelines should be included in the implementation plan for completing that task.
• Essential for adaptive management
• Quantify progress (or lack thereof)
• Set both water quality and practice implementation mile stones
• Establish end point of implementation to ensure continued work
• Identify what is or is not working with respect to water quality improvements and program management
• Provide stakeholders and tribal nations with information about what to expect
• Assign responsibilities
6.8 Monitoring and Adaptive Management
DEQ expects many of the water pollution problems being addressed through TMDLs will take several years or decades to be resolved.
Where implementation of the TMDL Implementation Plan or effectiveness of management techniques is found to be inadequate; DEQ expects management agencies to revise the components of the implementation plan to address these deficiencies.
Through adaptive management, DEQ expects that the adequacy of these activities will be monitored and modified over time as needed.
Pollution reduction plans, whether for a broad area or specific site, tend to have an opportunistic component. That is, for reasons of practicality and efficiency, implementation plans adapt to the realities on the ground, such as the willingness of particular property owners to participate, the availability of particular funding, or physical constraints.
The greater the investment in advance planning, the greater the chance of a favorable final result.
For complex situations, an adaptive management approach for implementation planning is often practical and helps to set reasonable expectations. This implies that post-implementation evaluation may need to be an explicit component of executing the implementation plan, and most likely be incorporated into the funding of the plan. This can often be done through various milestones for measuring progress and for preventing future load increases, funding for post-evaluation, and implementation refinements. It is almost certain that follow-up steps will be needed to achieve full implementation.
When DEQ, in consultation with the DMAs, concludes that all feasible steps have been taken to meet the TMDL and attainment of water quality standards, the TMDL, or the associated surrogates is not practicable, it will reopen the TMDL and revise it as appropriate.
DEQ would also consider re-opening the TMDL should new information become available indicating that the TMDL or its associated surrogates should be modified. Figure 6 (Coastal Guidance and DEQ 2007 TMDL IP Guidance) provides a graphic description of the adaptive management process.
6.8.1 Determining monitoring responsibilities for DMAs
DMAs need to track implementation actions to measure against their milestones and timelines. If DMAs are required to monitor through permits or have ongoing monitoring programs, encourage them to leverage those efforts to obtain monitoring information for TMDL implementation.
6.8.2 Seeking opportunity for coordinated monitoring for evaluating TMDL implementation effectiveness
DMAs are encouraged to coordinate their monitoring efforts. If possible, an umbrella monitoring plan for TMDL implementation that covers all participating DMAs should be developed.
6.8.3 Leveraging existing monitoring efforts to meet TMDL needs
There are existing monitoring efforts in many basins and watersheds. Watershed Councils, Soil and Water Conservation Districts, and schools are potential partners in obtaining monitoring data.
6.8.4 Engaging local partners in adaptive management
DEQ recognizes that the relationship between management actions and pollutant load reductions is often not precisely quantifiable. An adaptive management approach is encouraged, including interim objectives and feedback through monitoring. Adaptive management can be defined as “a systematic process for continually improving management policies and practices by learning from the outcomes of operational programs”.
In conducting its review DEQ will evaluate progress towards achieving the TMDL (and water quality standards) and the success of implementing the WQMP.
TMDL Advisory Committee, including DMAs and invited local partners, share their knowledge of local WQ conditions, land use, and funding opportunities.
• General elements of stakeholder and tribal nations involvement in adaptive management:
◦ Establish monitoring goals (date and level to be met)
◦ Establish implementation milestones (date and level to be met)
◦ Identify potential alternatives to initial management measures
◦ Set realistic expectations given limited resources among parties (including DEQ).
Encourage each designated organization to monitor and document its progress in carrying out the provisions of its Implementation Plan. This information should be provided to DEQ for its use in reviewing the TMDL.
As implementation of the WQMP and the associated Implementation Plans proceeds, DEQ expects that planners will develop benchmarks for attainment of TMDL surrogates that can then be used to measure progress.
Where performance of the Implementation Plans or effectiveness of management techniques is found to be inadequate, DEQ expects designated participants to revise their plan components to address the deficiencies.
Consult with DMAs and other parties when evaluating whether all feasible steps have been taken to meet the TMDL, its associated surrogates, and water quality standards. If the TMDL or the associated surrogates and standards are not practicable, the TMDL may be reopened and revised as appropriate.
7.0 Document Control
According to DEQ’s records retention schedule, DEQ is supposed to keep records for the following durations.
Program Records
Instream Water Rights Records: Retain until final disposition of water rights
Site Maps: Retain 6 years
Total Maximum Daily Load (TMDL) Project Records: Retain 15 years after waste load locations are established
Willamette River Basin Water Quality Study Agreements: Retain 6 years after agreement expires
Willamette River Basin Water Quality Study Phase I and II Records: Retain 6 years
http://deq05/Intranet/working/records/retention/2010-2015DEQRetentionSchedule.pdf
Appendices
(Available upon request)
A. Oregon Administrative Rules, Division 42, Total Maximum Daily Loads (TMDLs)
(Available upon request)
B. Authorities related to Nonpoint (Non-NPDES) Source Pollution Prevention and Control (DEQ, 2011)
(Available upon request)
C. Flowcharts for Implementation Ready TMDLs
(Attached)
Appendix C
Appendix C

Appendix C

Appendix C

Appendix C
